| 索 引 号 | 主题分类 | 财政、金融、审计 \ 社会信用体系建设 | |
| 发布机构 | 自治区人民政府办公厅 | 文 号 | 内政办发〔2017〕132号 |
| 成文日期 | 2017-07-18 |
| 索 引 号 | |
| 主题分类 | 社会信用体系建设 |
| 发布机构 | 自治区人民政府办公厅 |
| 文 号 | 内政办发〔2017〕132号 |
| 成文日期 | 2017-07-18 |
各盟行政公署、市人民政府,自治区各委、办、厅、局,各大企业、事业单位:
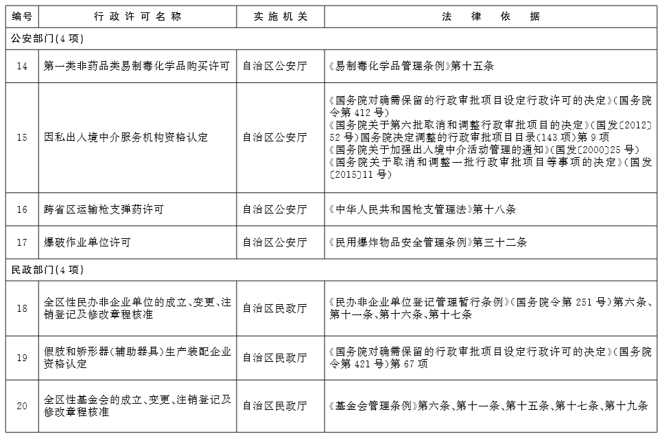
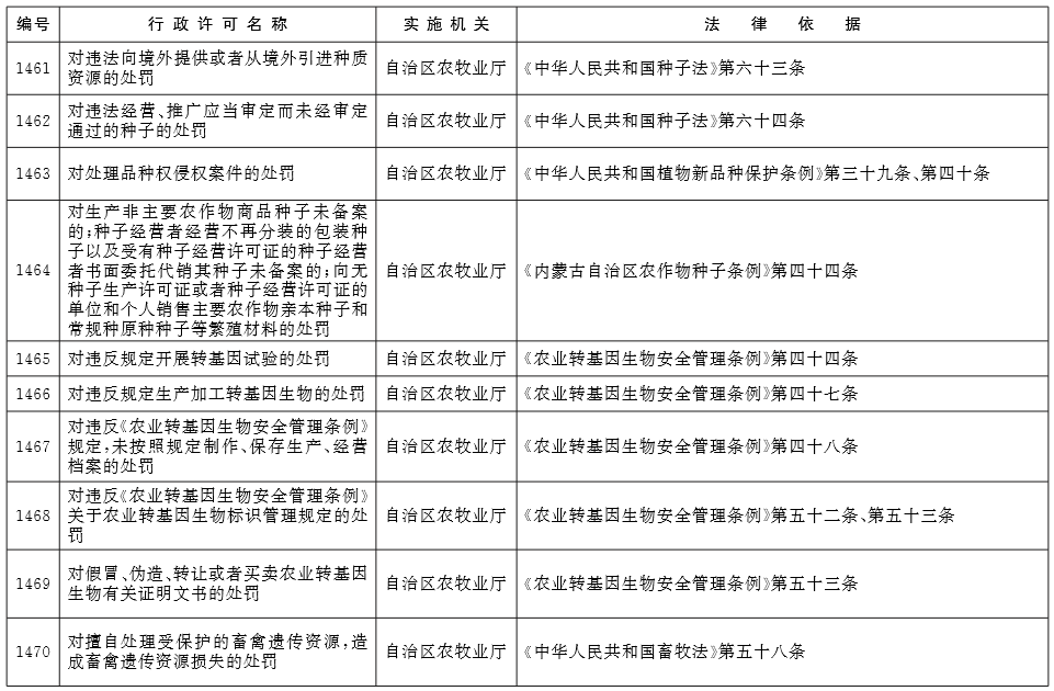
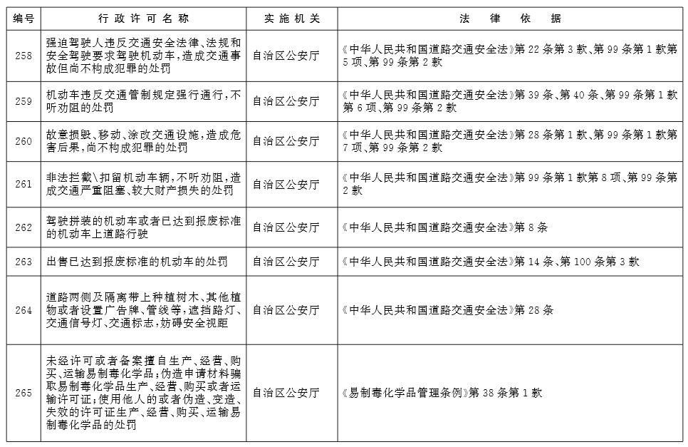
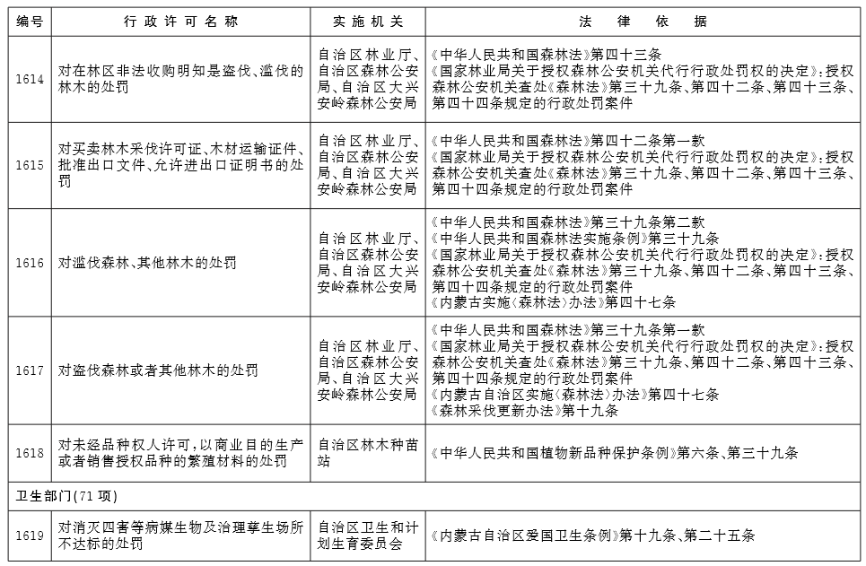
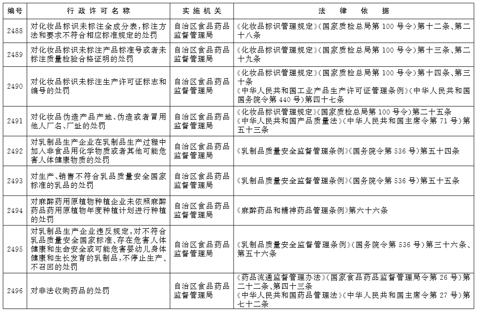
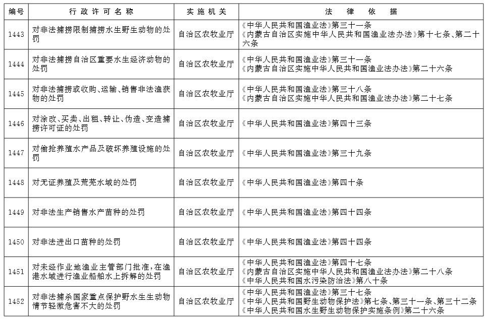
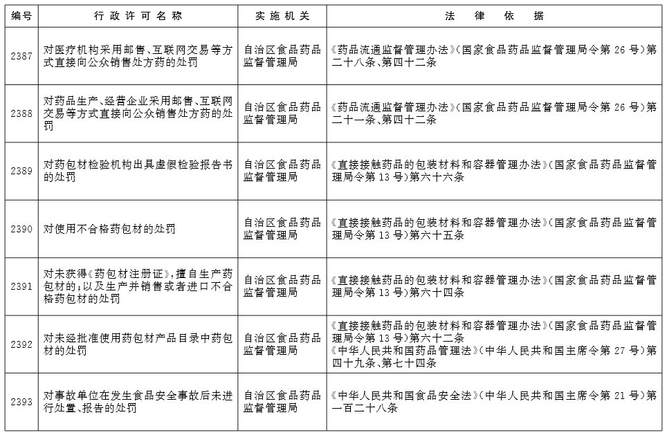
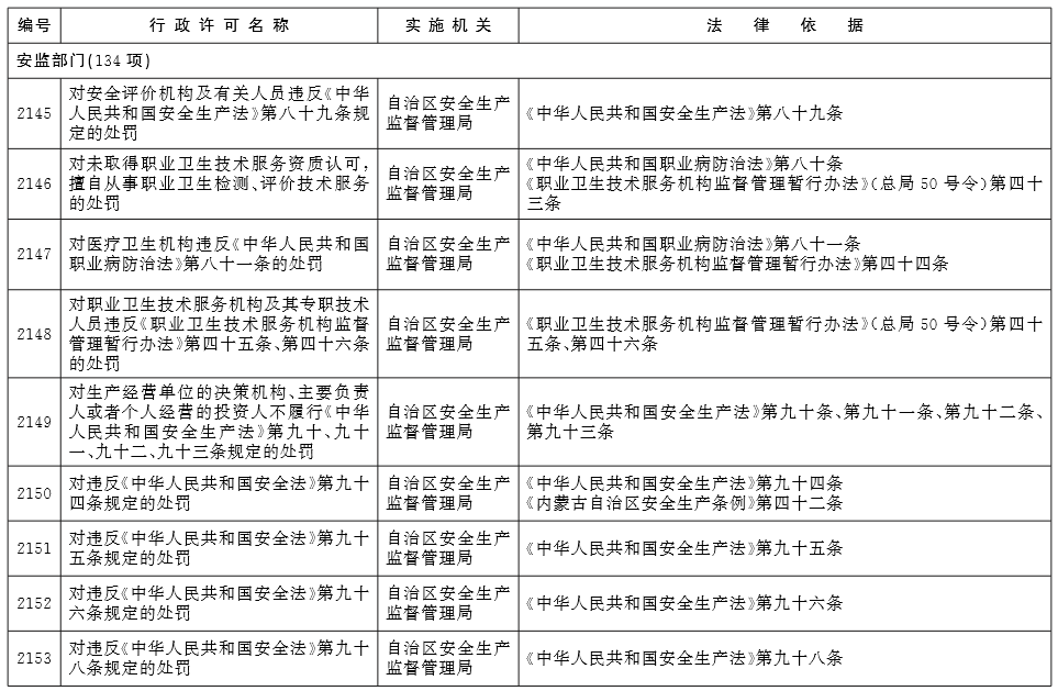
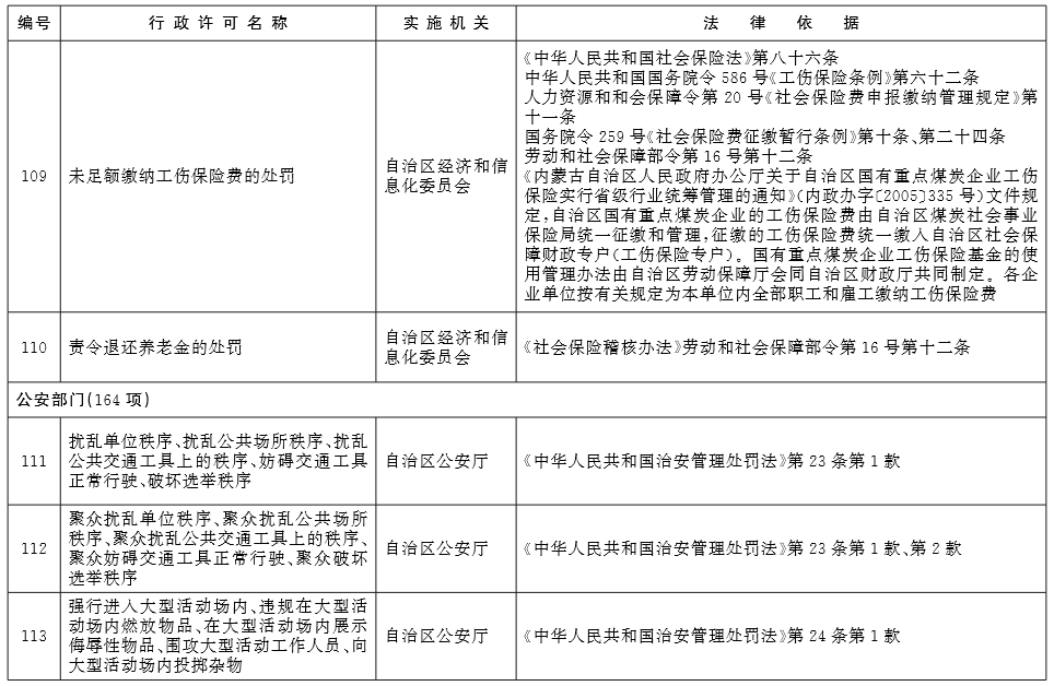
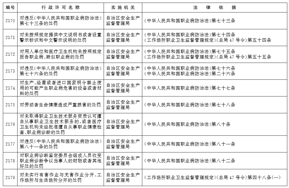
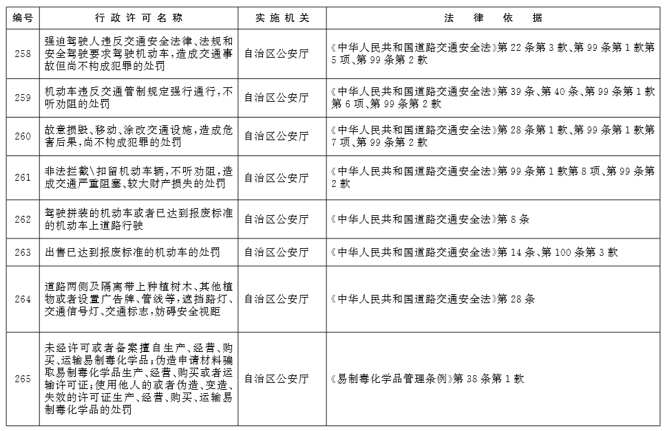
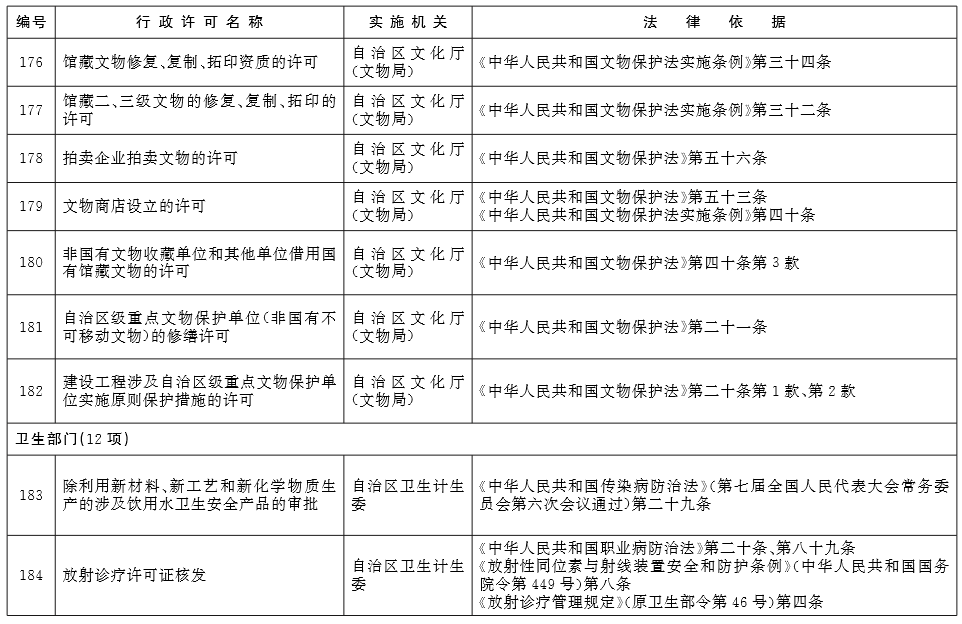
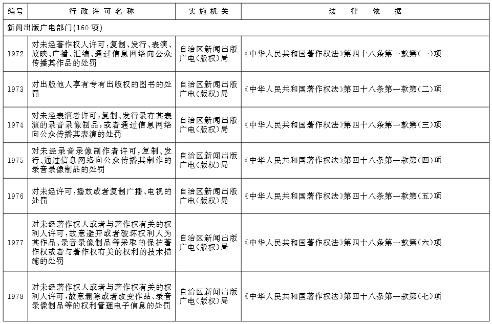
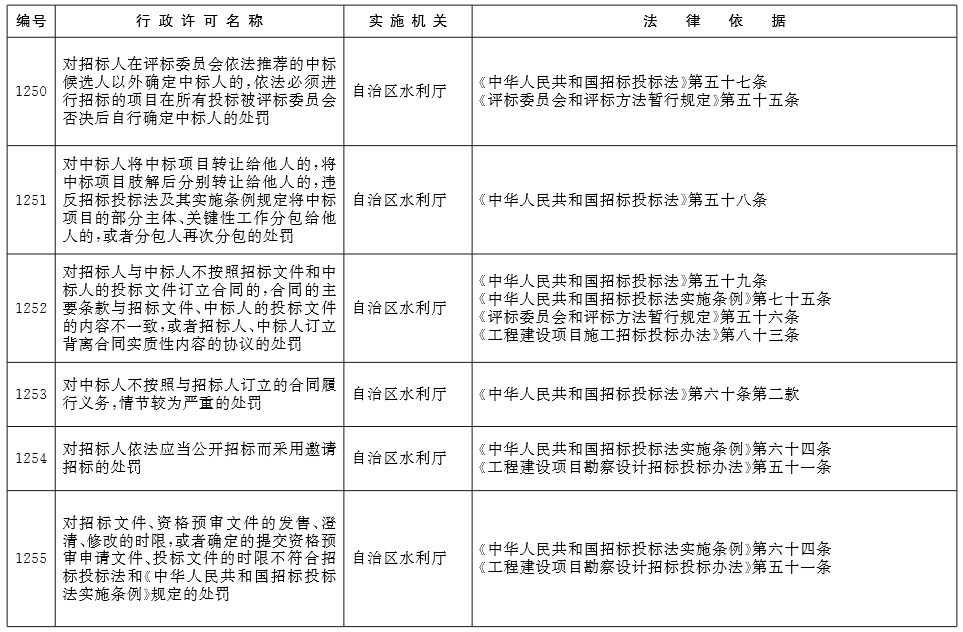
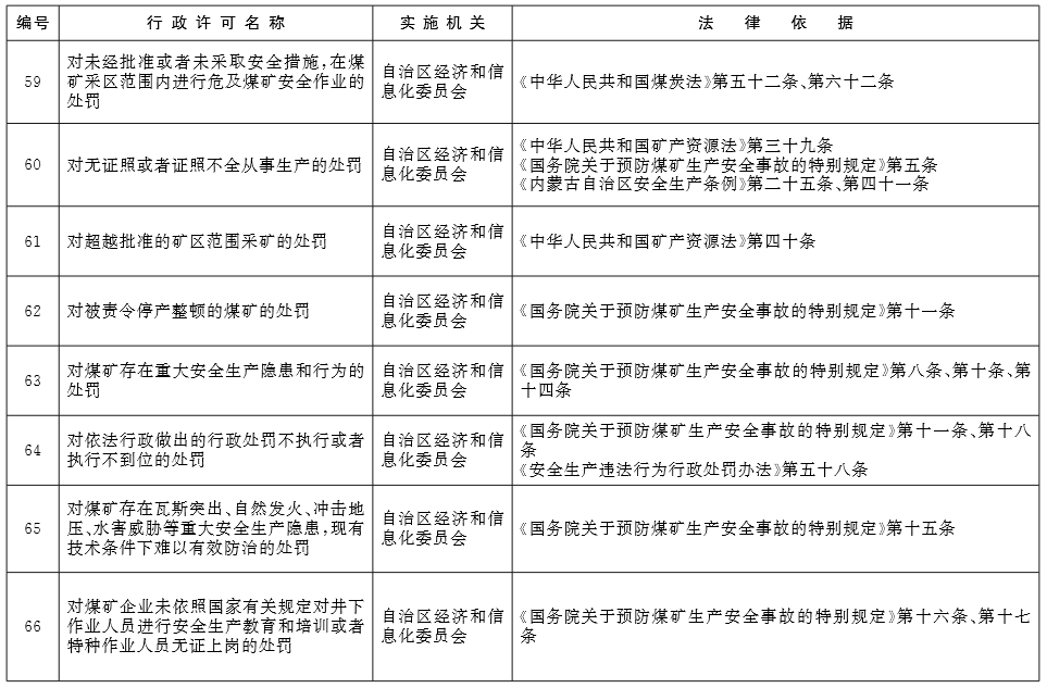
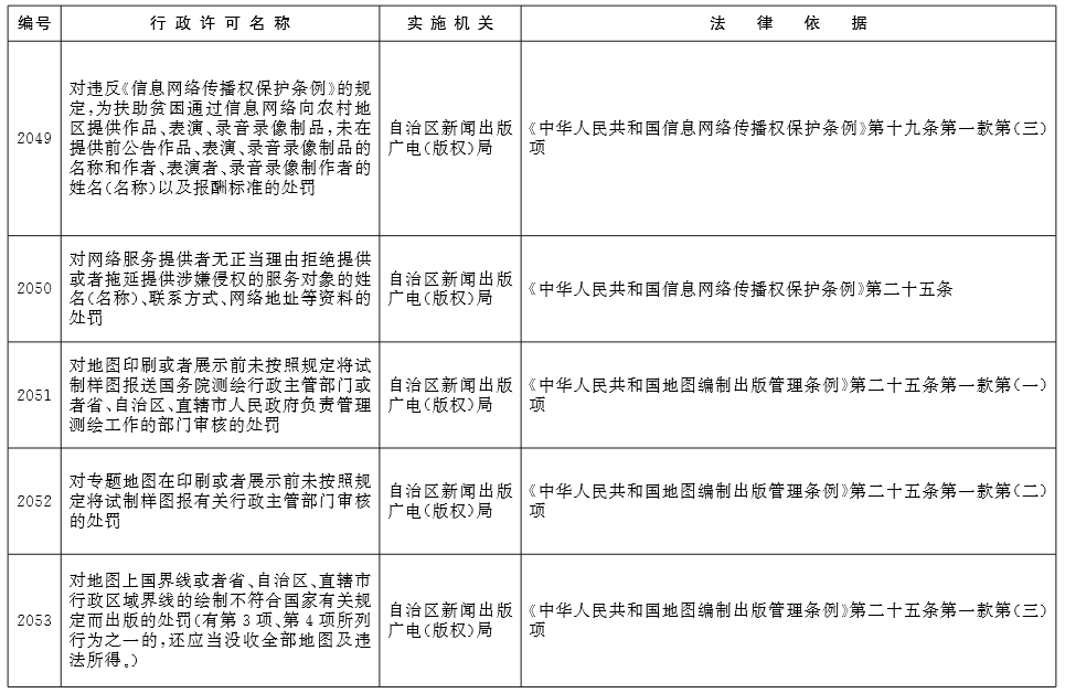
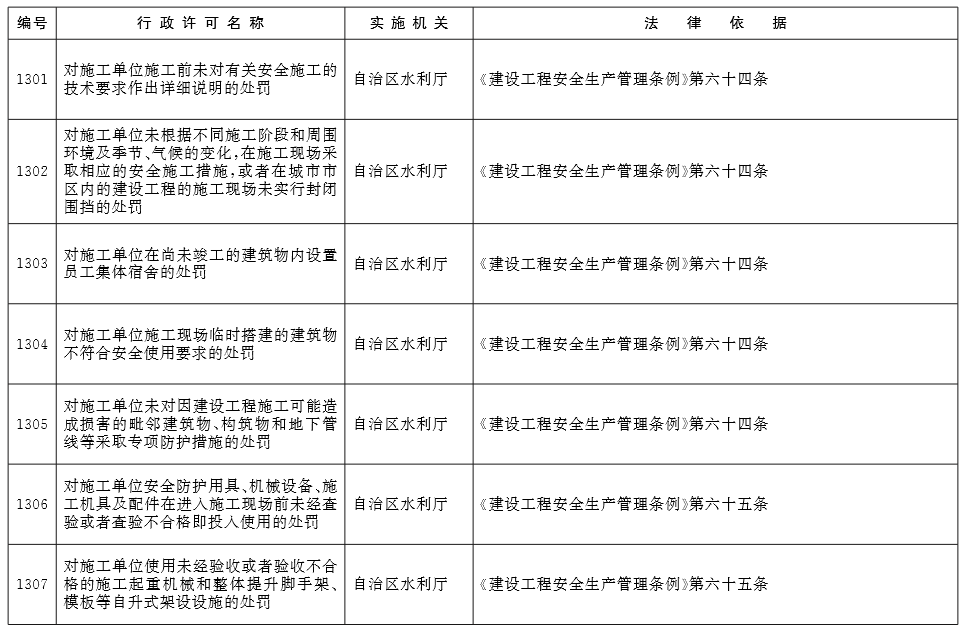
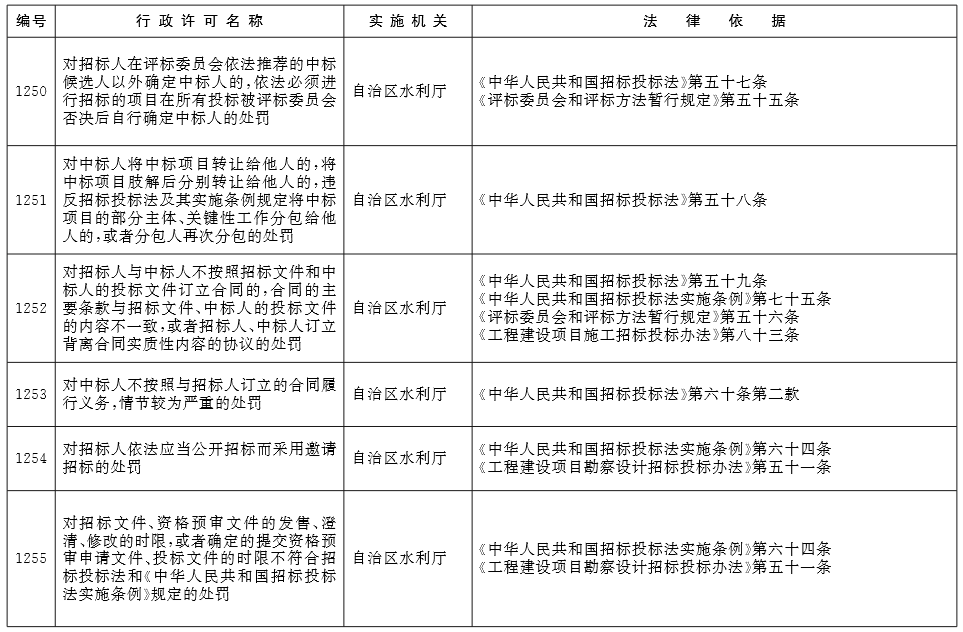
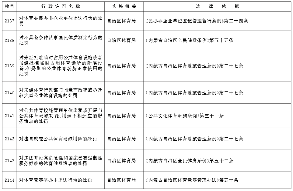
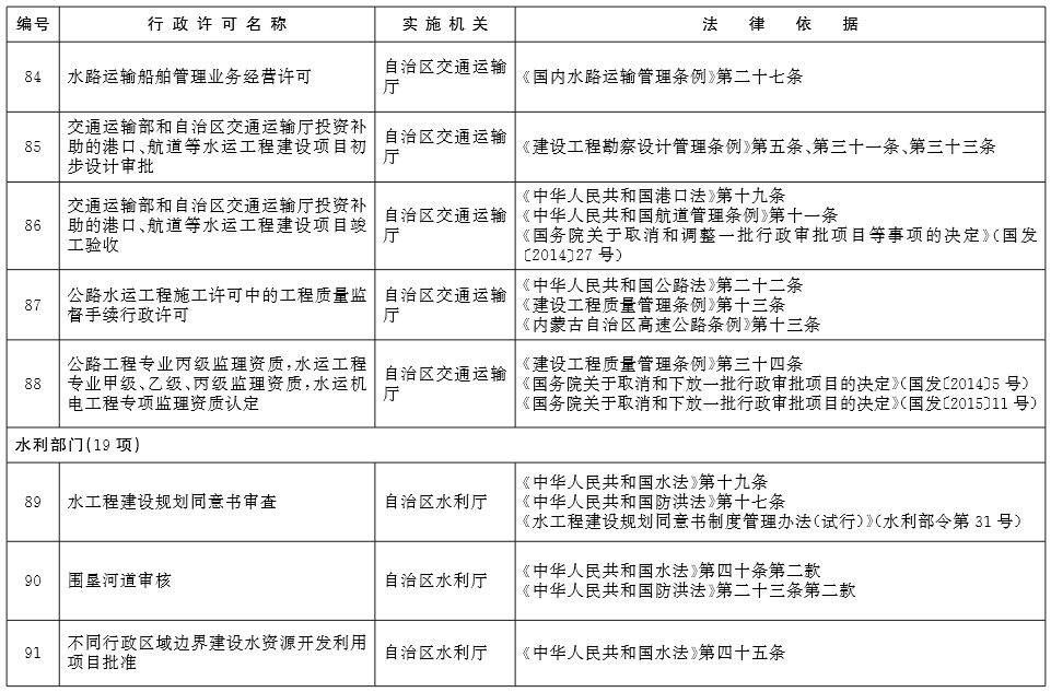
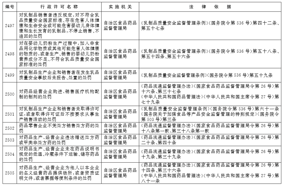
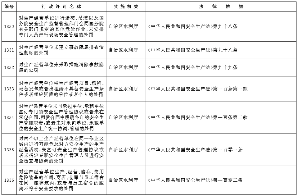
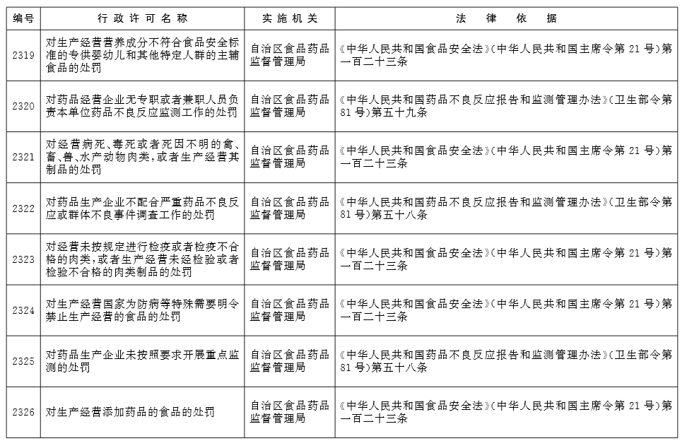
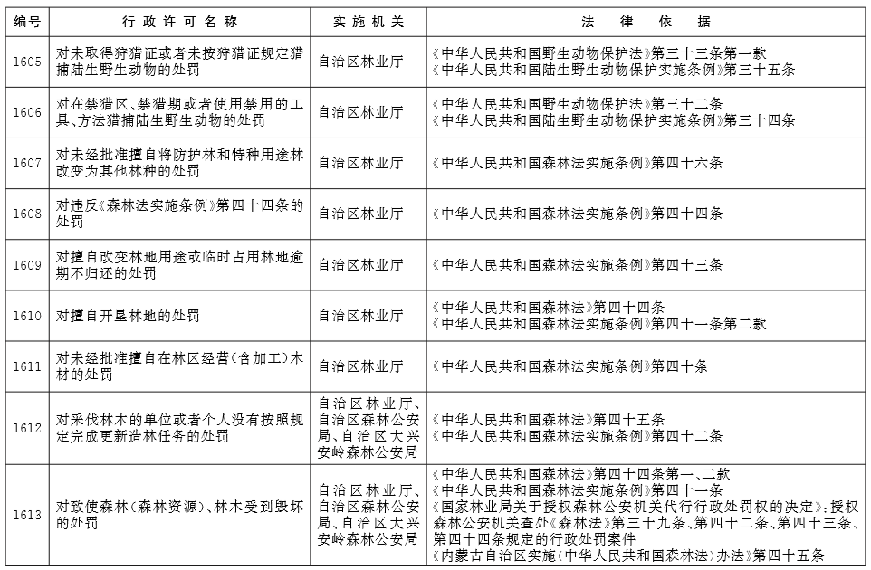
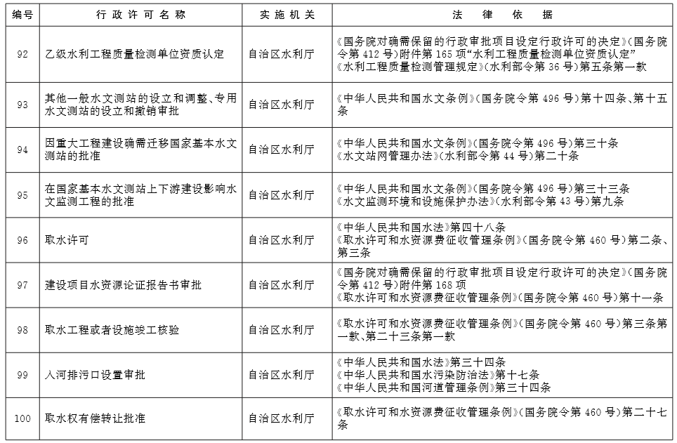
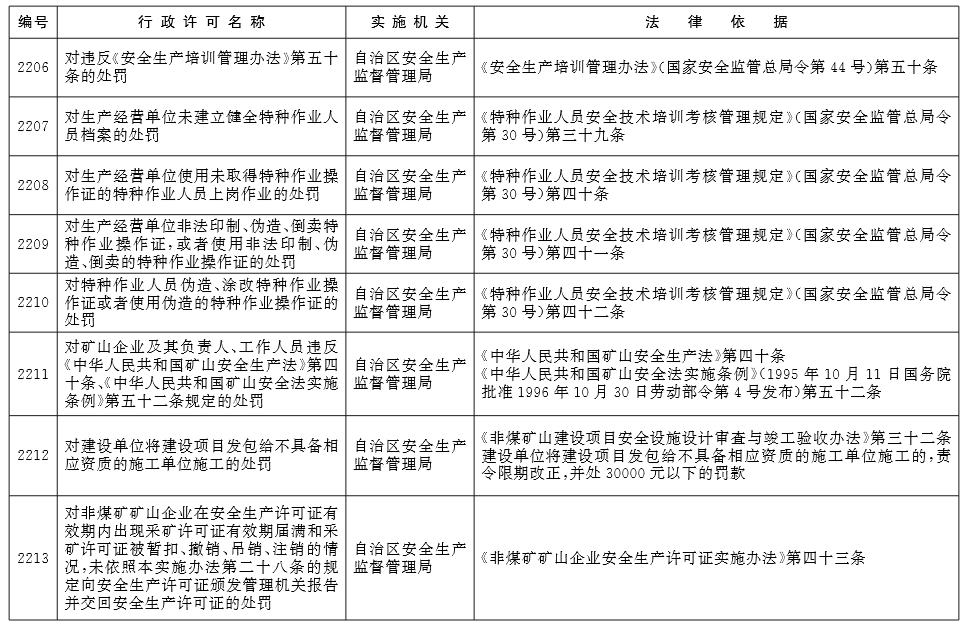
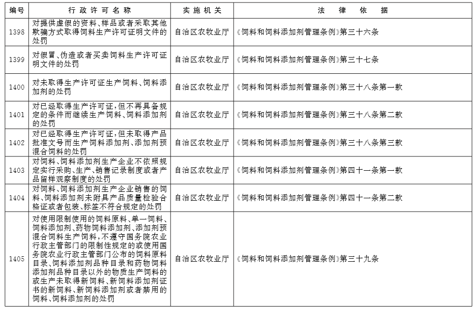
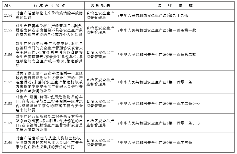
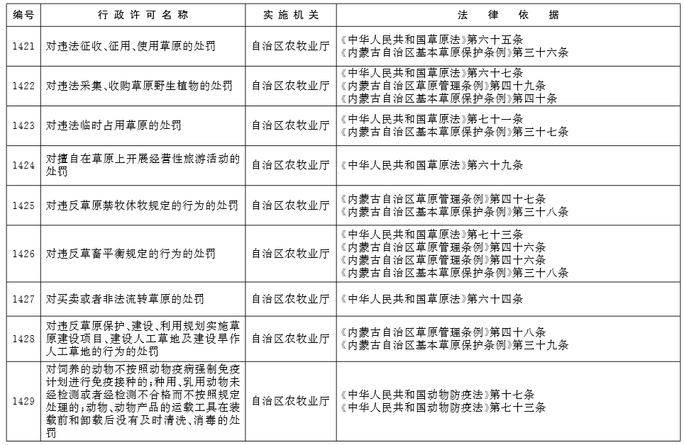
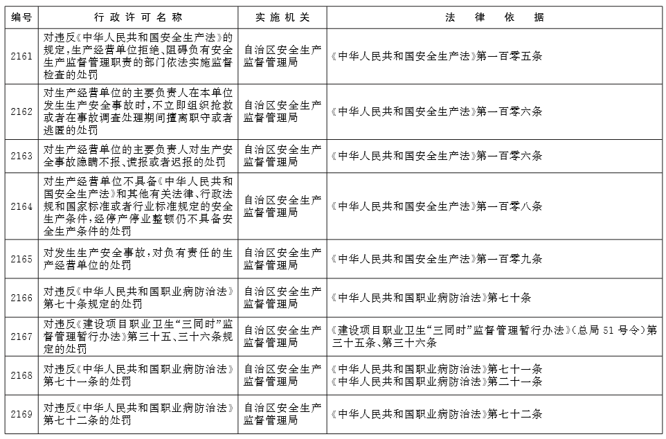
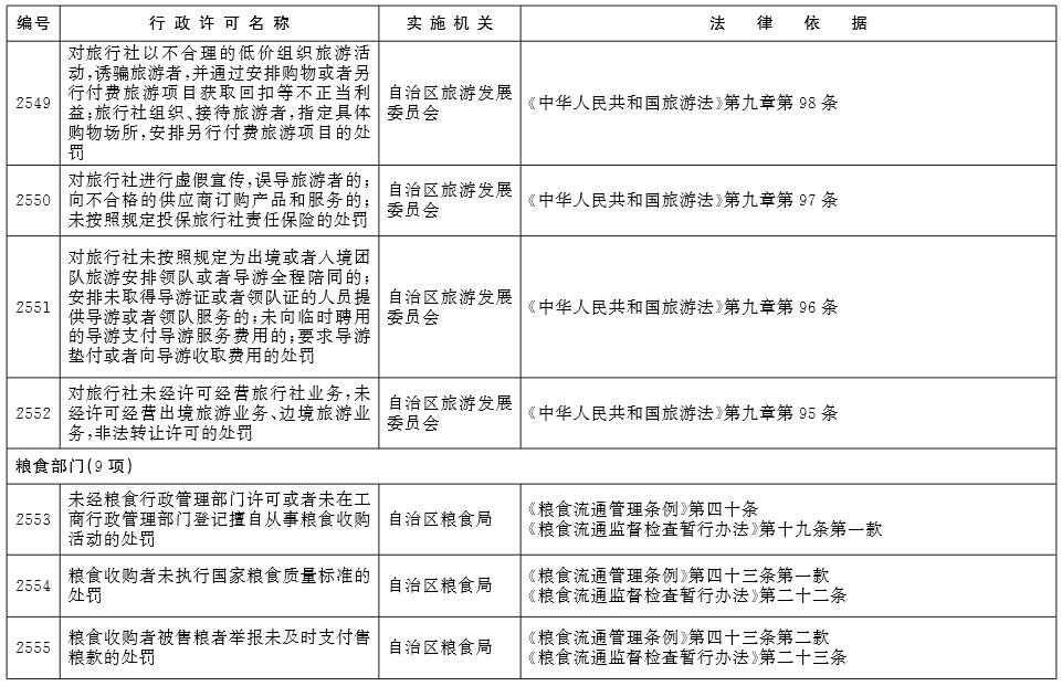
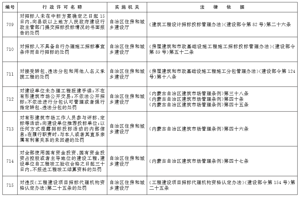
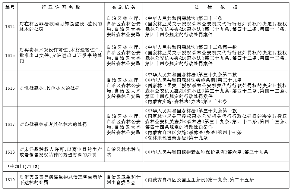
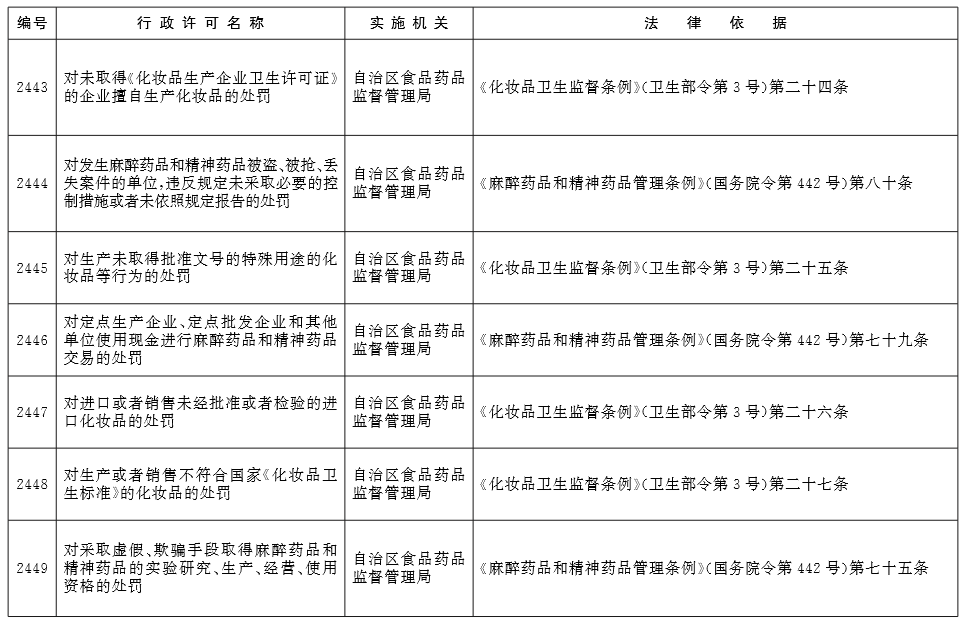
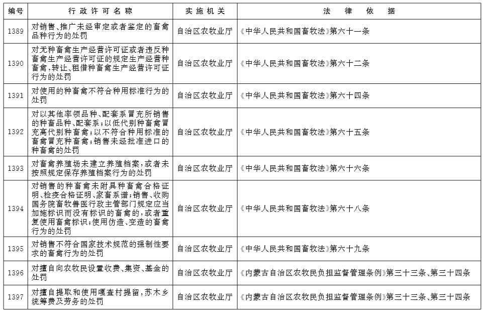
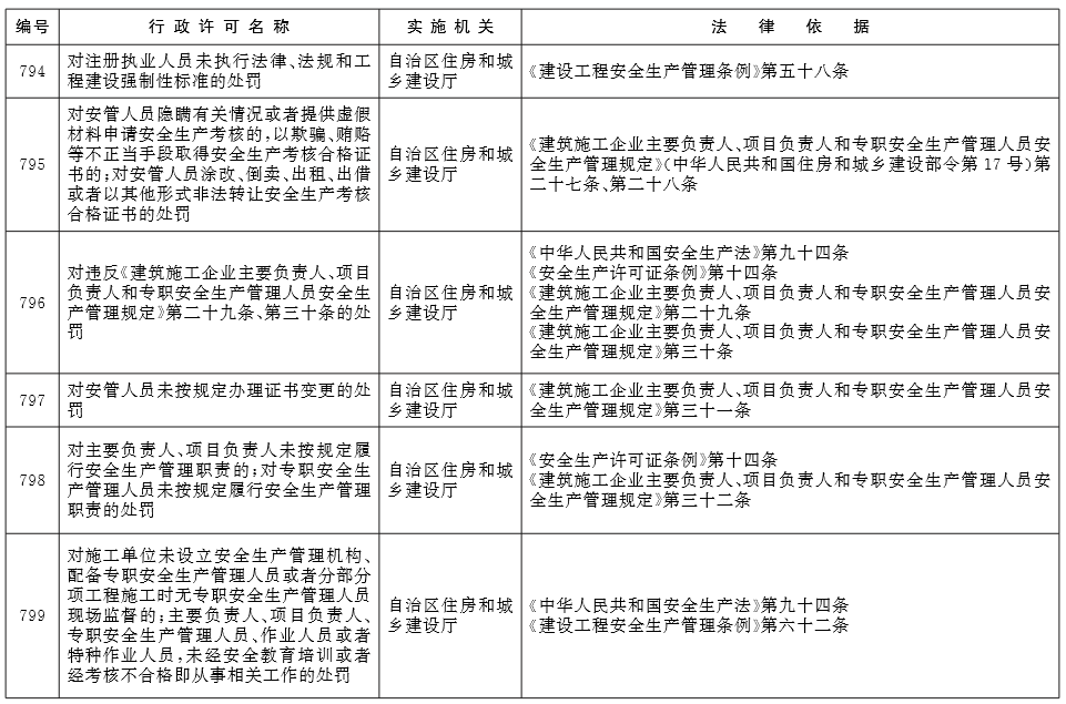
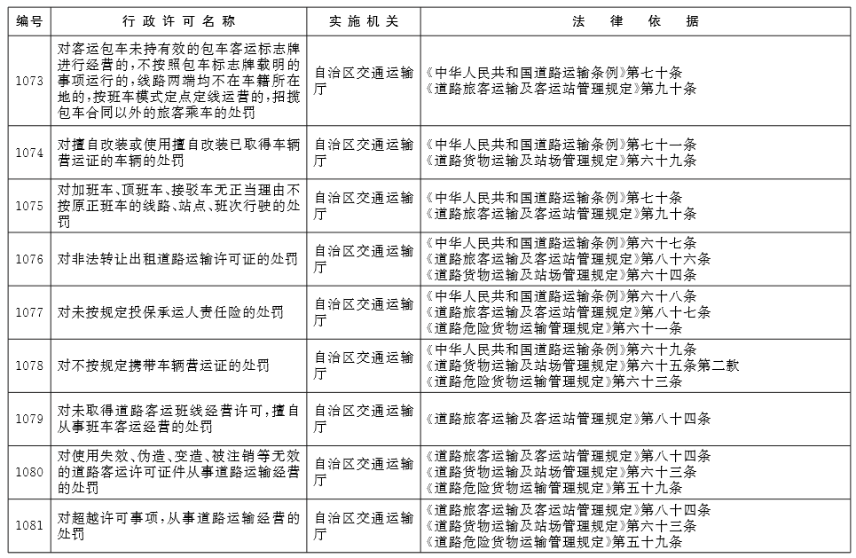
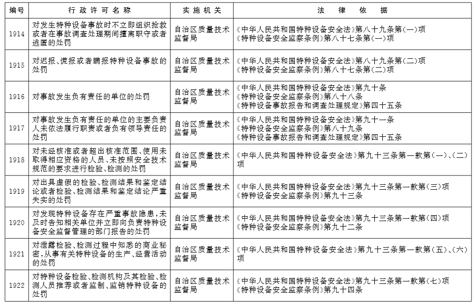
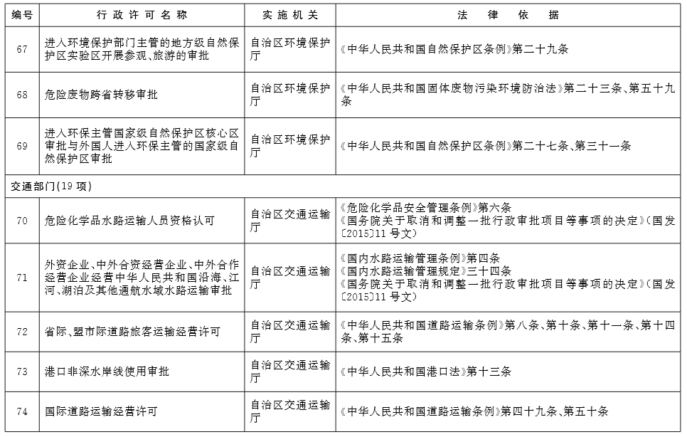
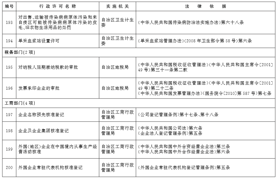
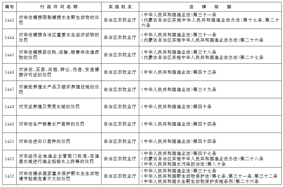
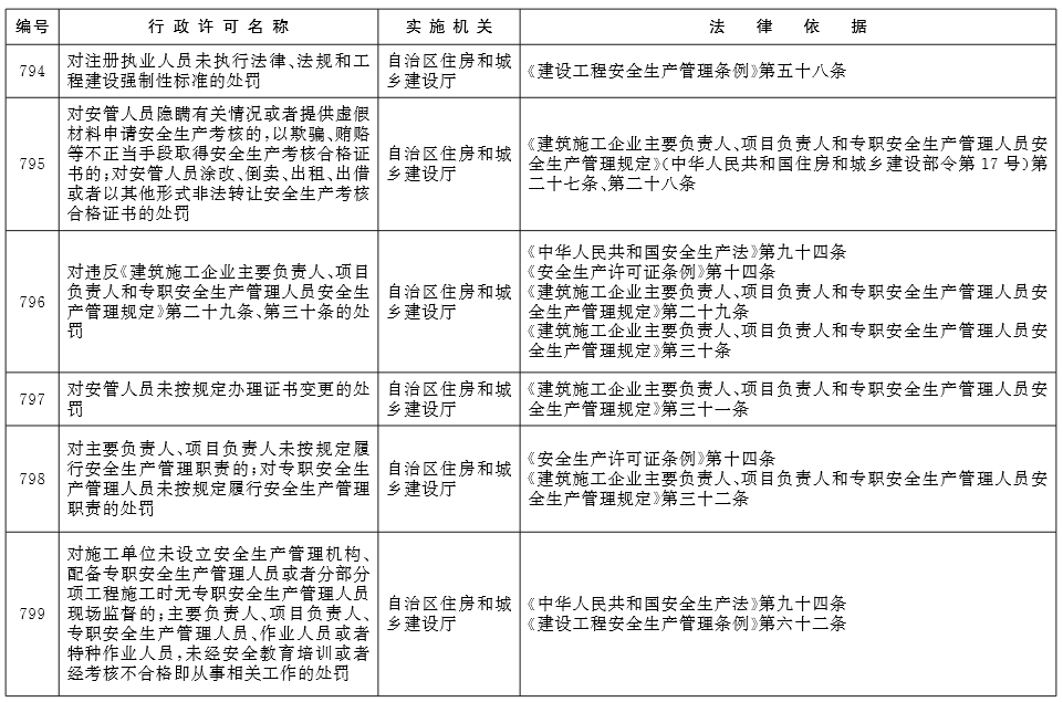
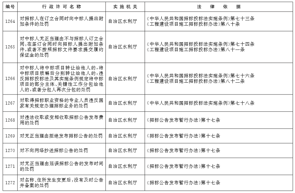
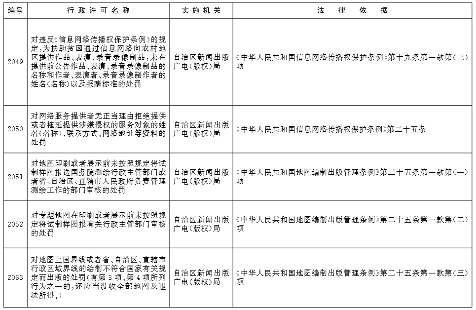
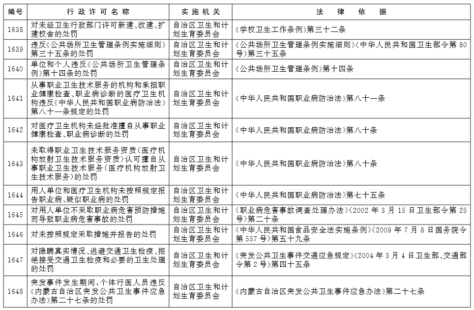
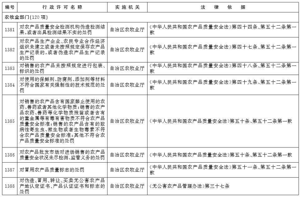
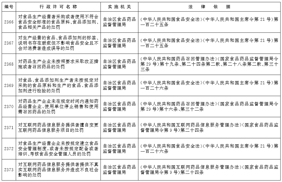
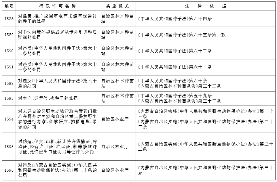
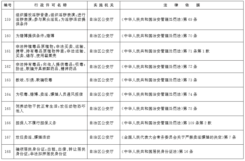
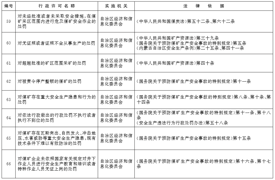
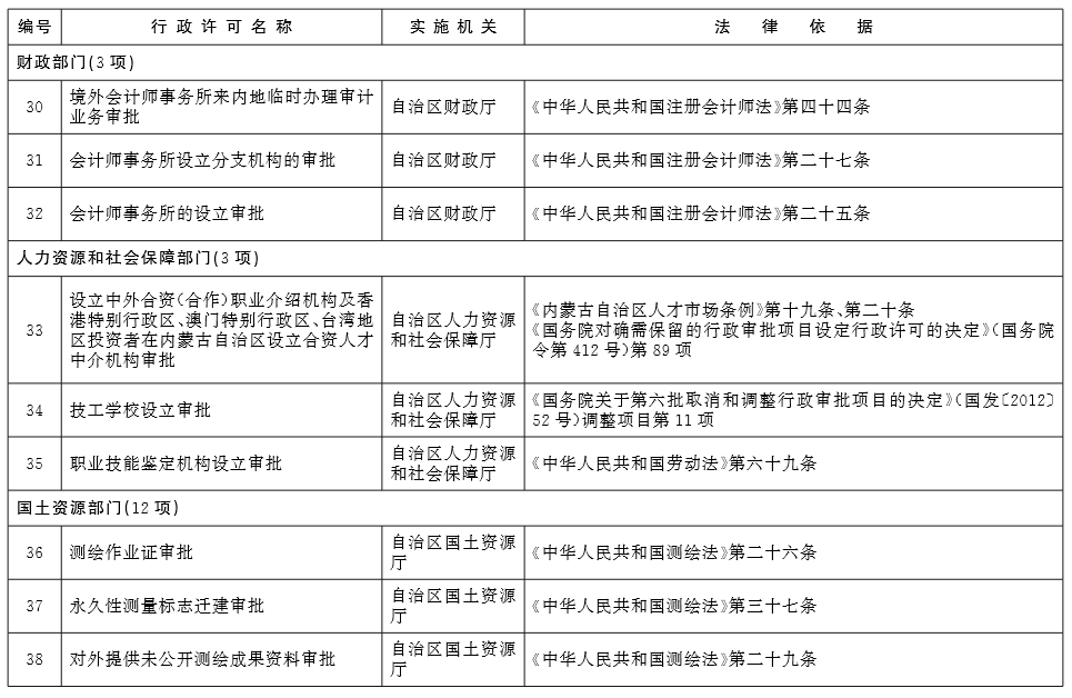
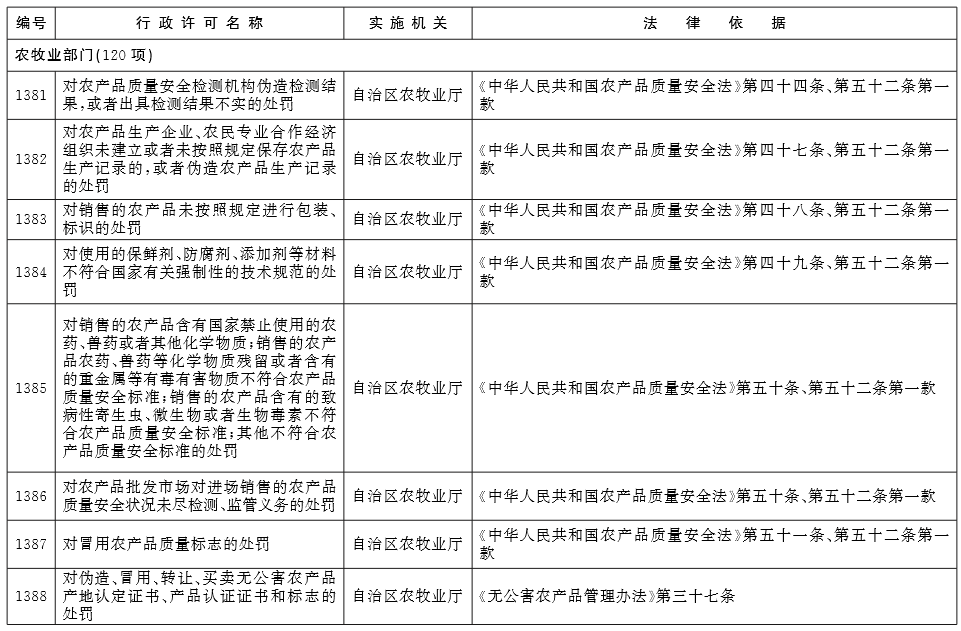
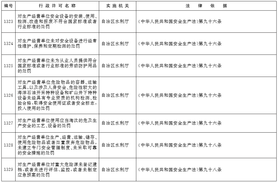
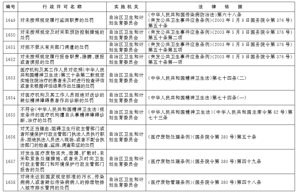
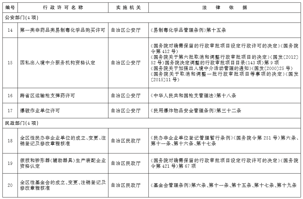
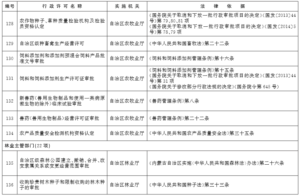
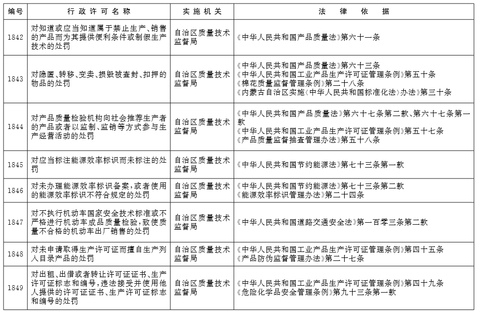
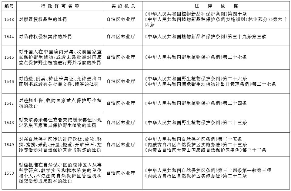
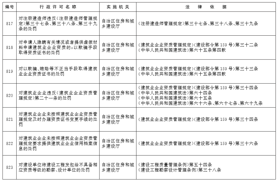
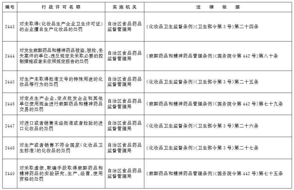
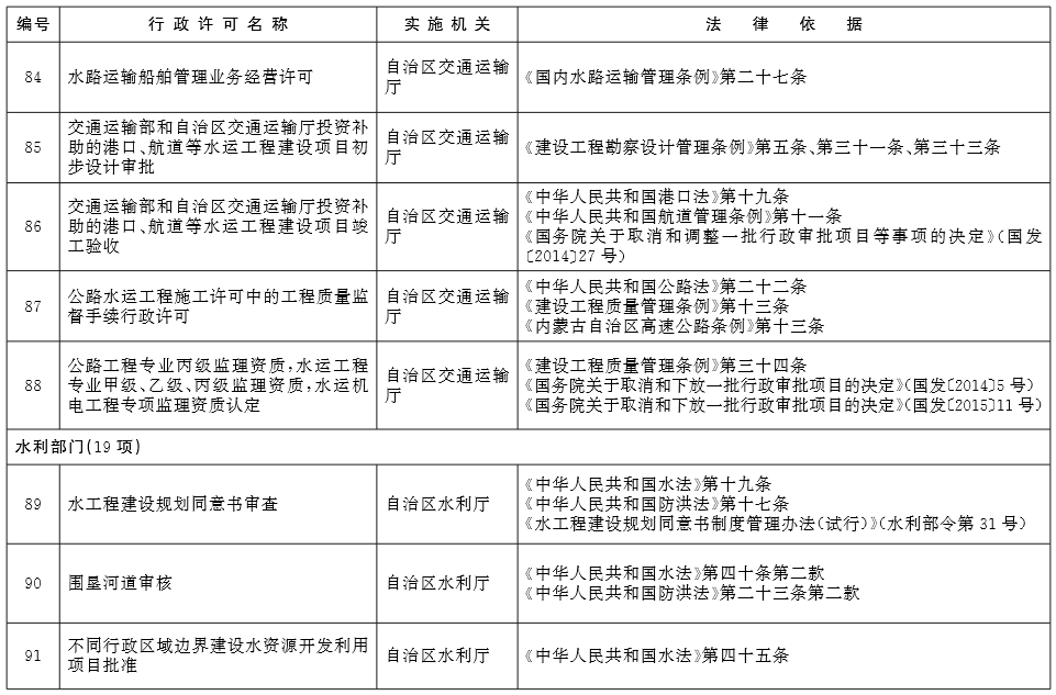
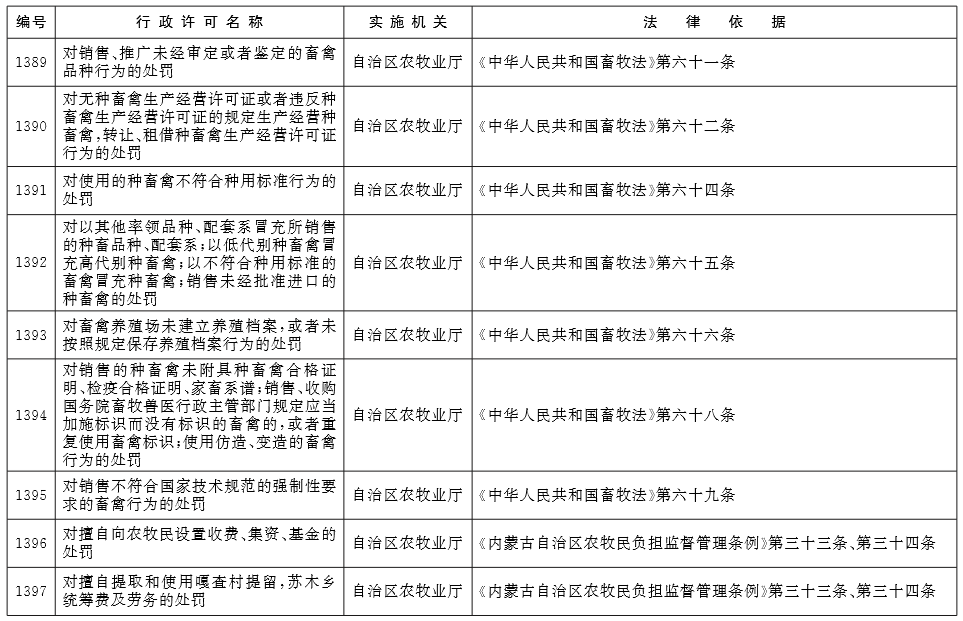
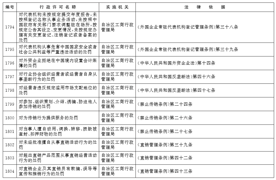
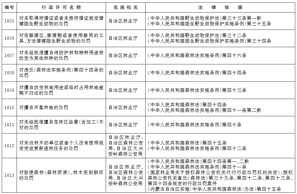
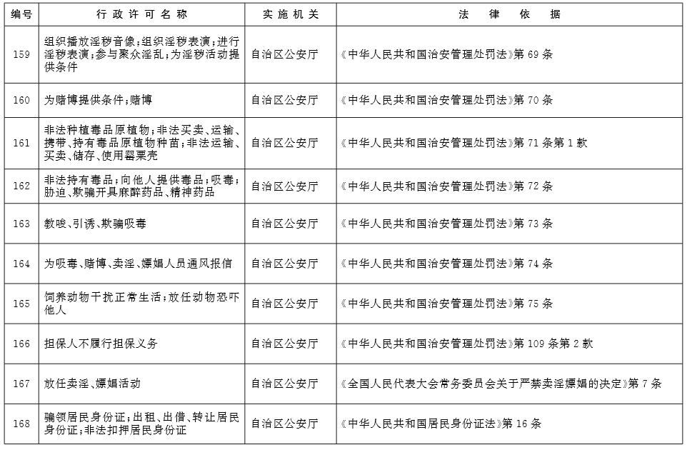
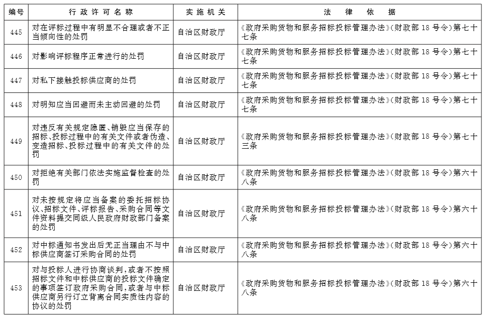
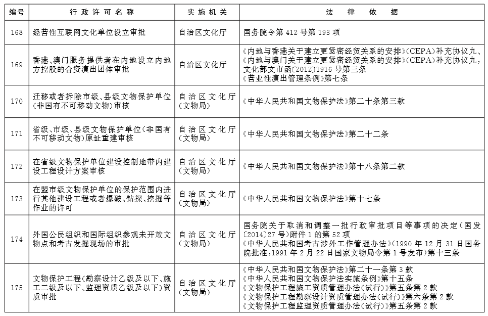
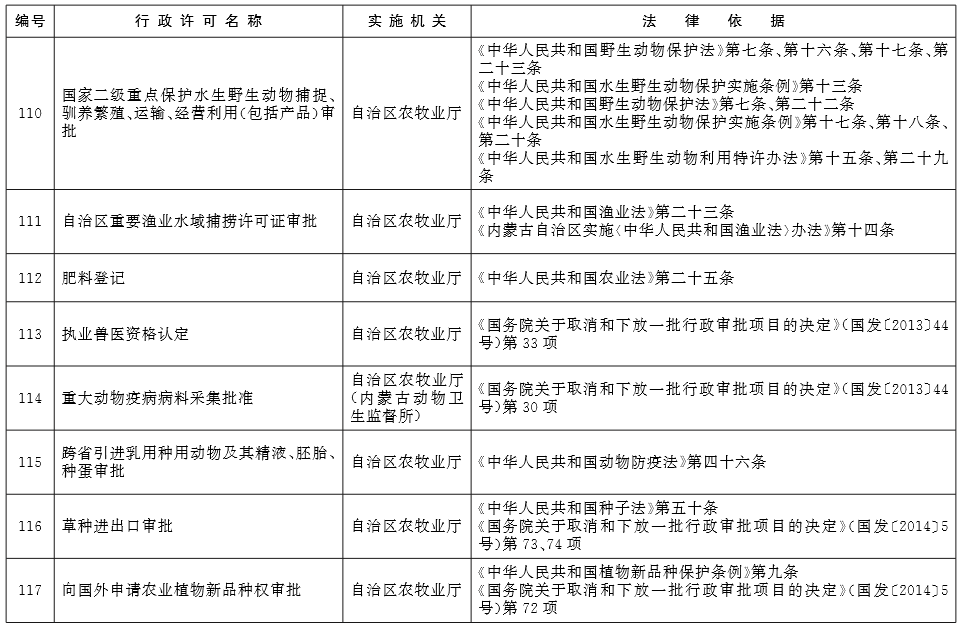
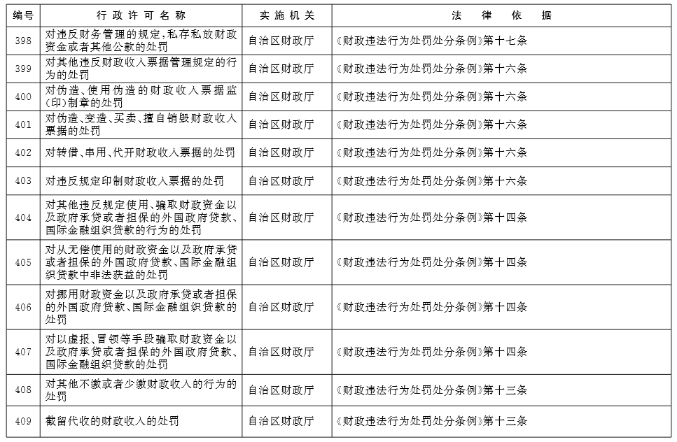
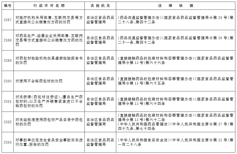
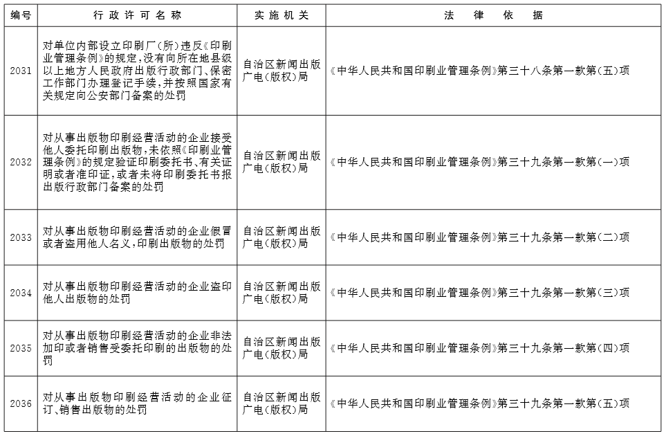
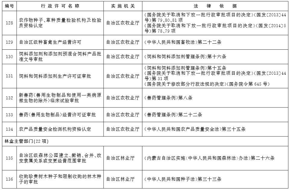
为规范政府部门涉企信息归集标准,实现跨地区、跨部门涉企信息统一归集、公示、共享和应用,推进企业信用体系建设,经自治区人民政府同意,现将自治区工商局等部门编制的《内蒙古自治区政府部门涉企信息归集资源目录》(以下简称《目录》)印发给你们,请认真贯彻执行。
各地区、各部门要按要求将本地区、本部门产生的涉企信息通过国家企业信用信息公示系统(内蒙古)统一归集到企业名下,向社会公示,并建立健全数据质量评估检查机制,提供给工商和市场监管部门,同时结合法律法规和职能调整定期更新相关内容,也可根据地方性法规和政府规章对《目录》进行补充。
2017年7月18日
(此件公开发布)
内蒙古自治区政府部门涉企信息归集资源目录
2017年7月
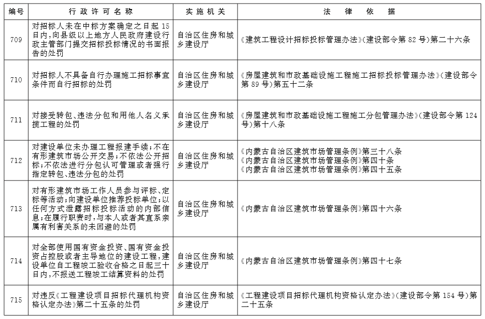
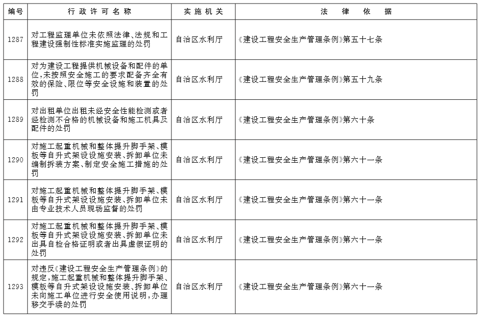
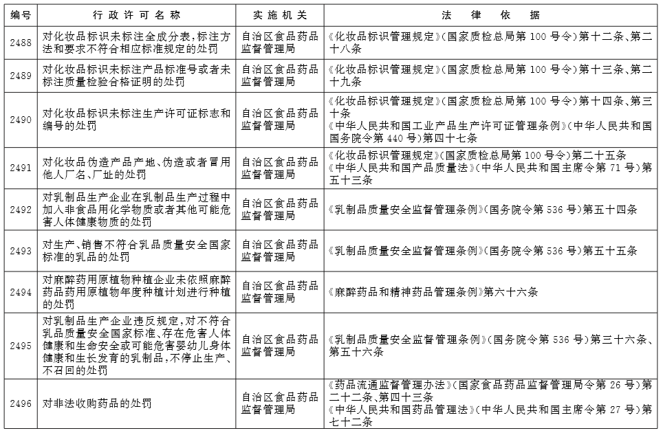
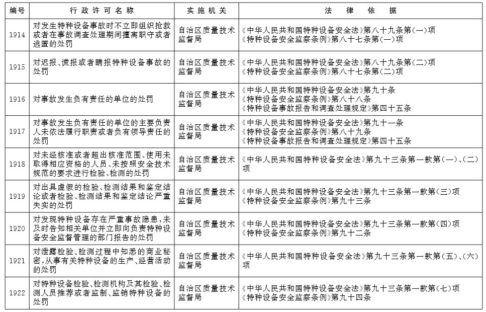
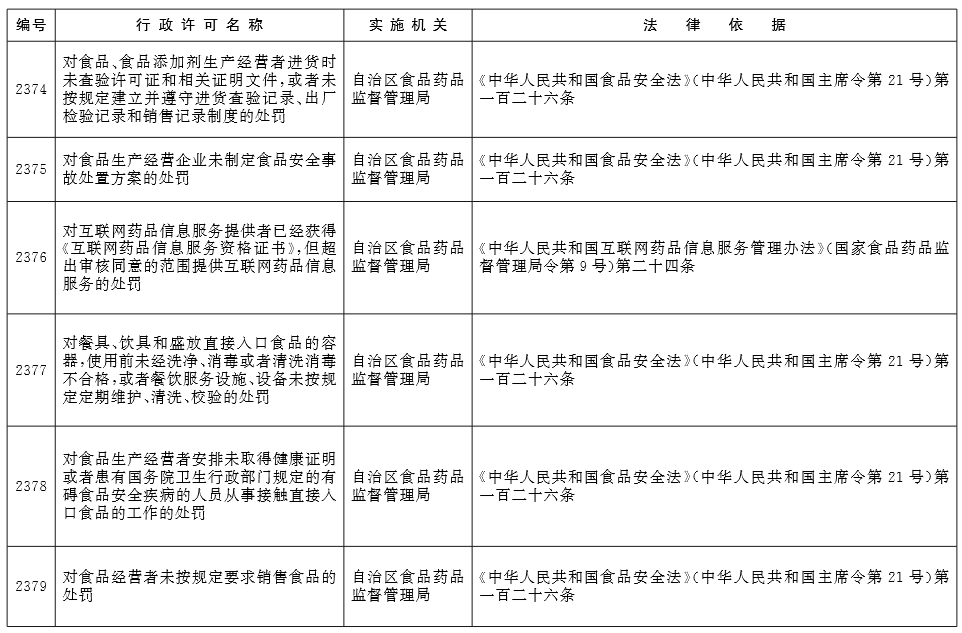
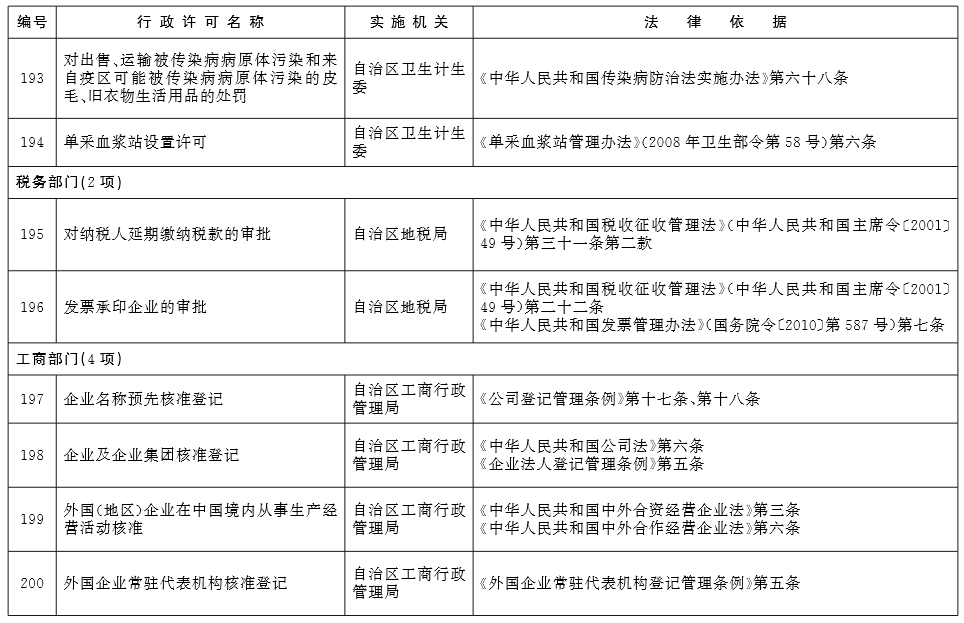
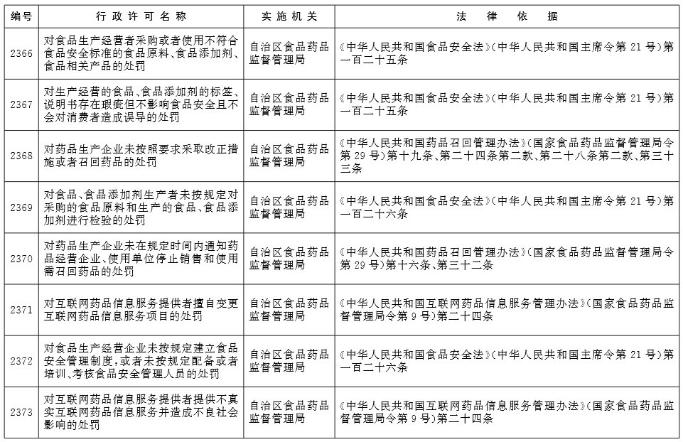
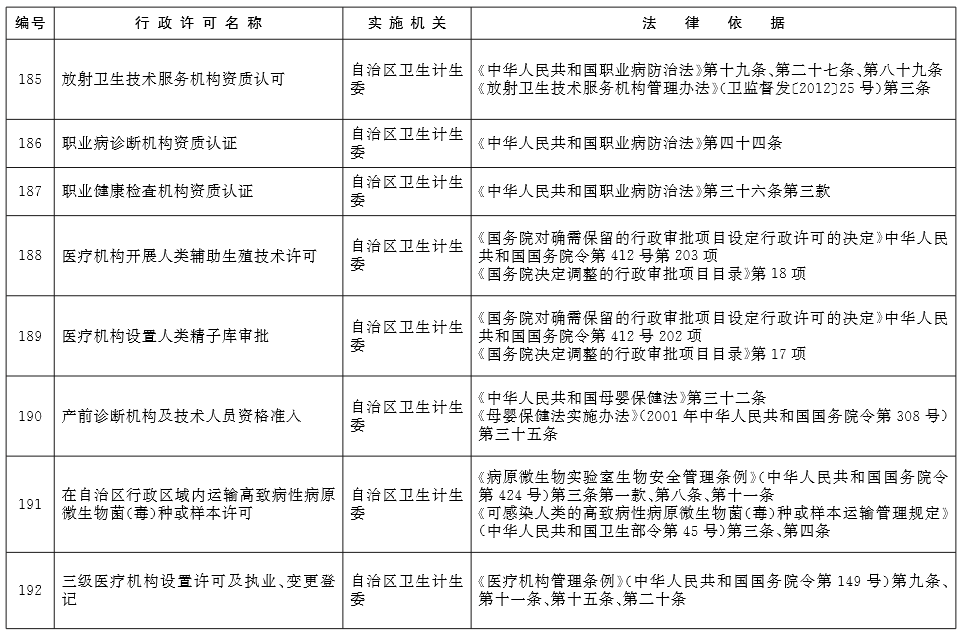
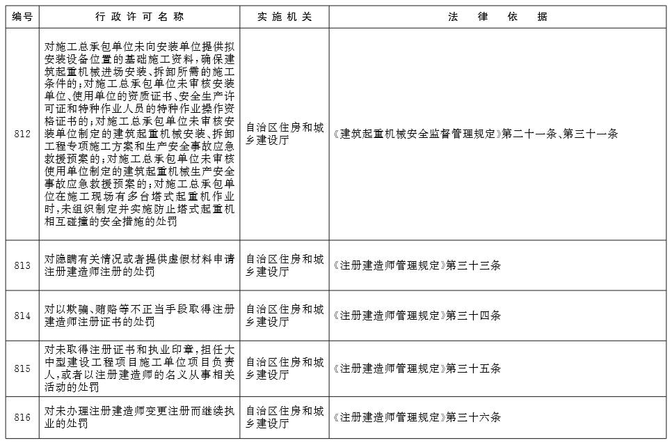
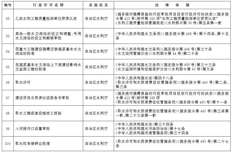
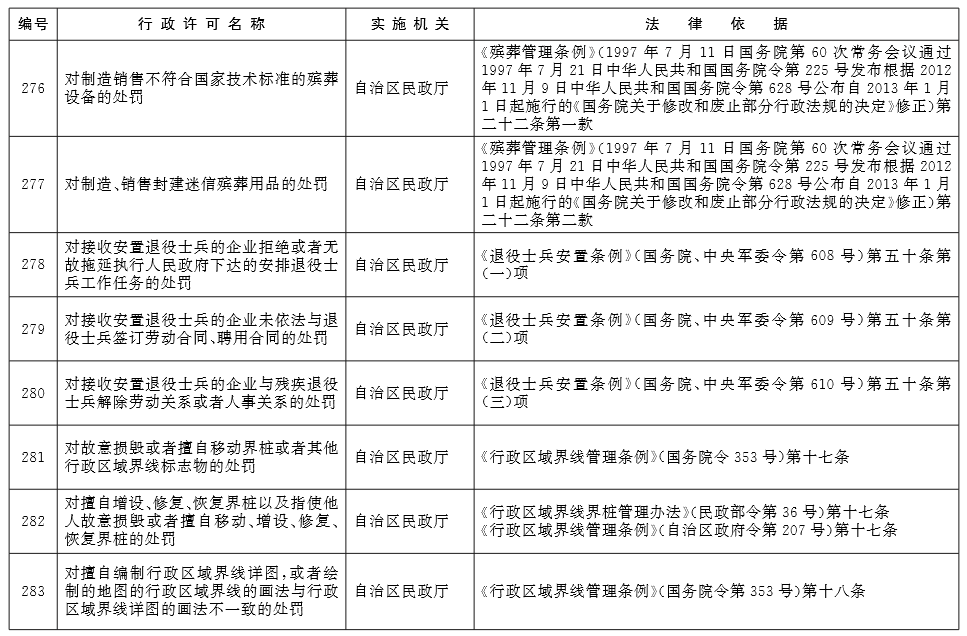
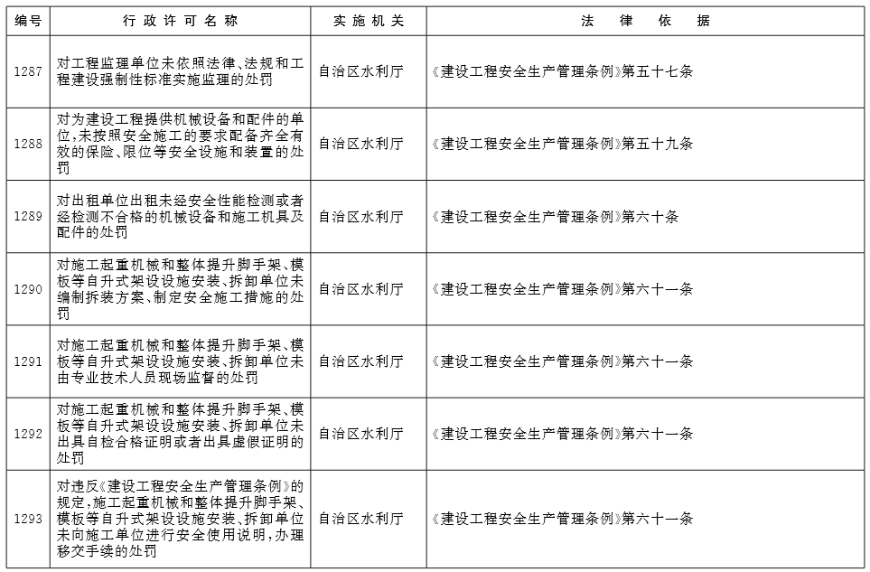
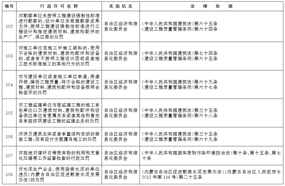
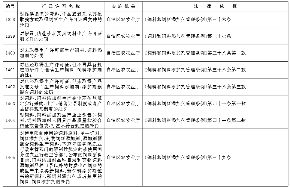
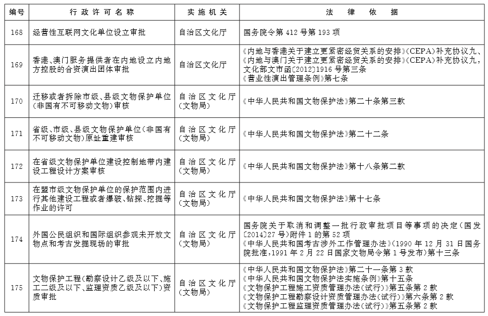
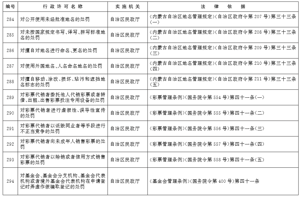
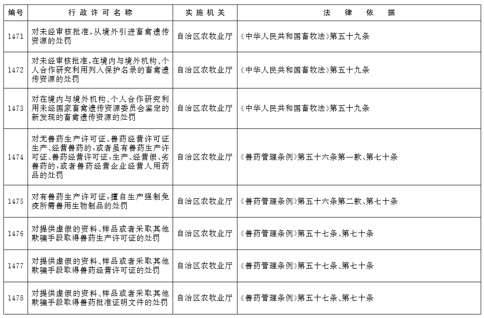
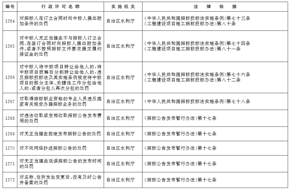
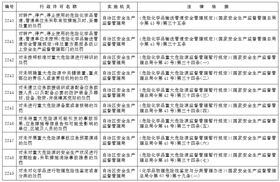
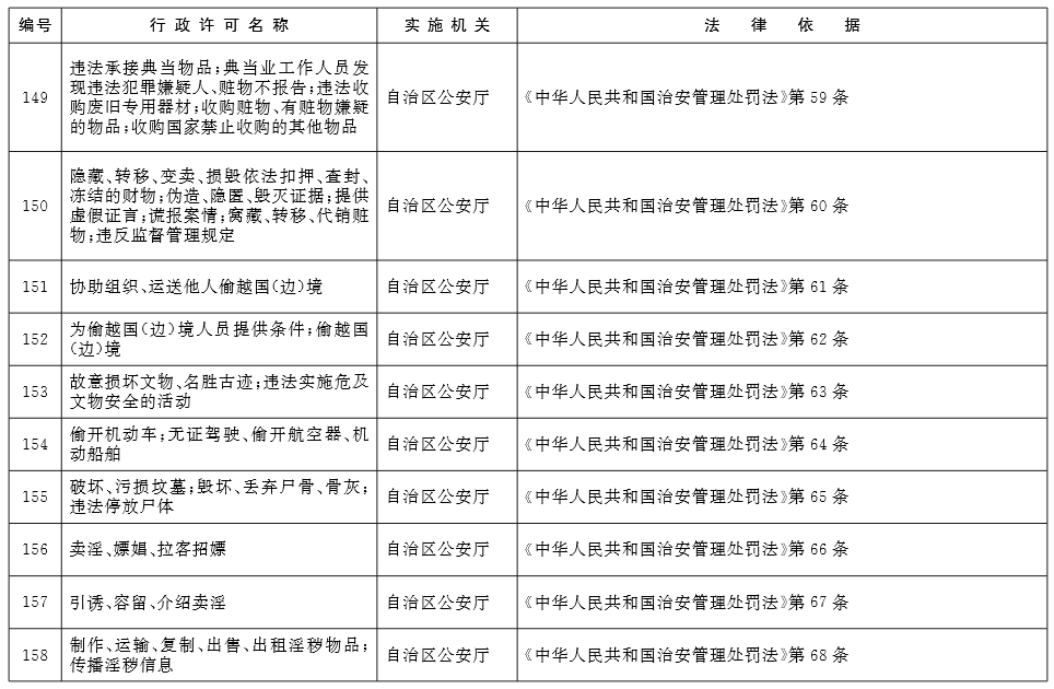
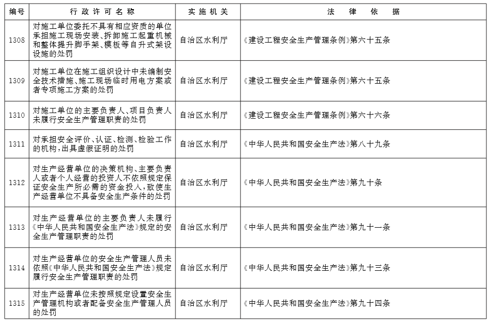
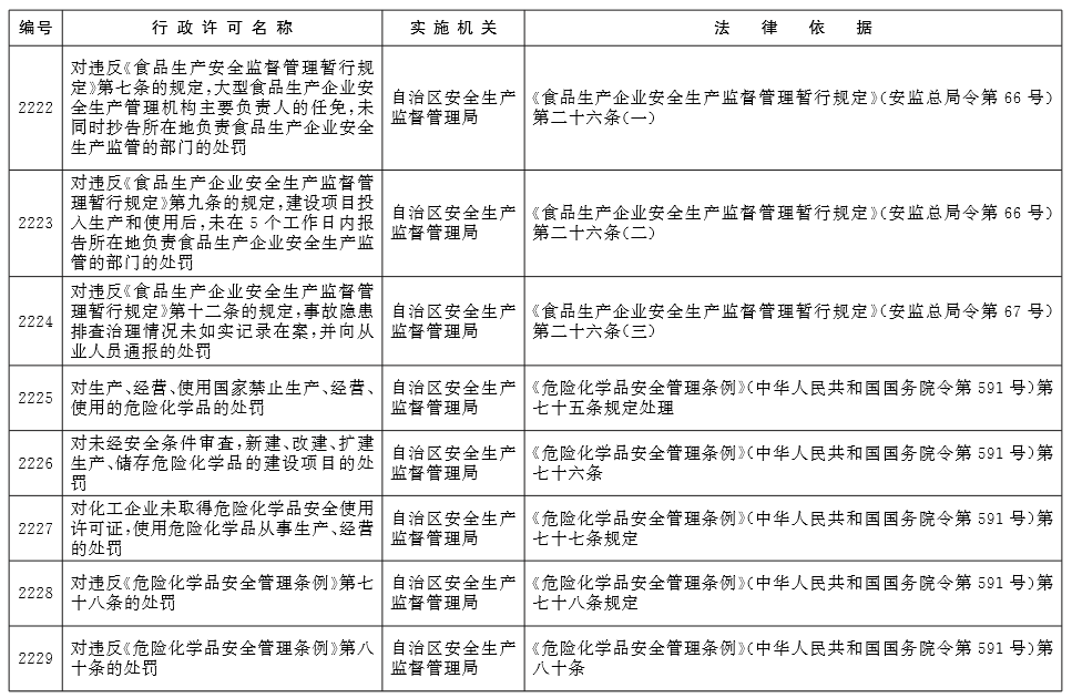
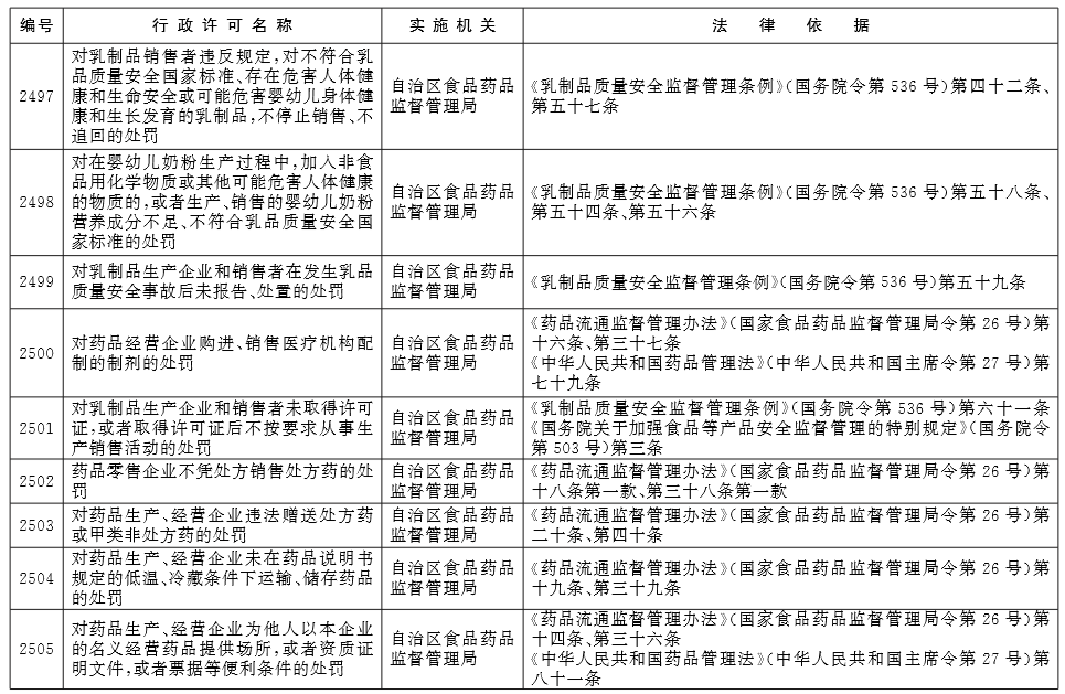
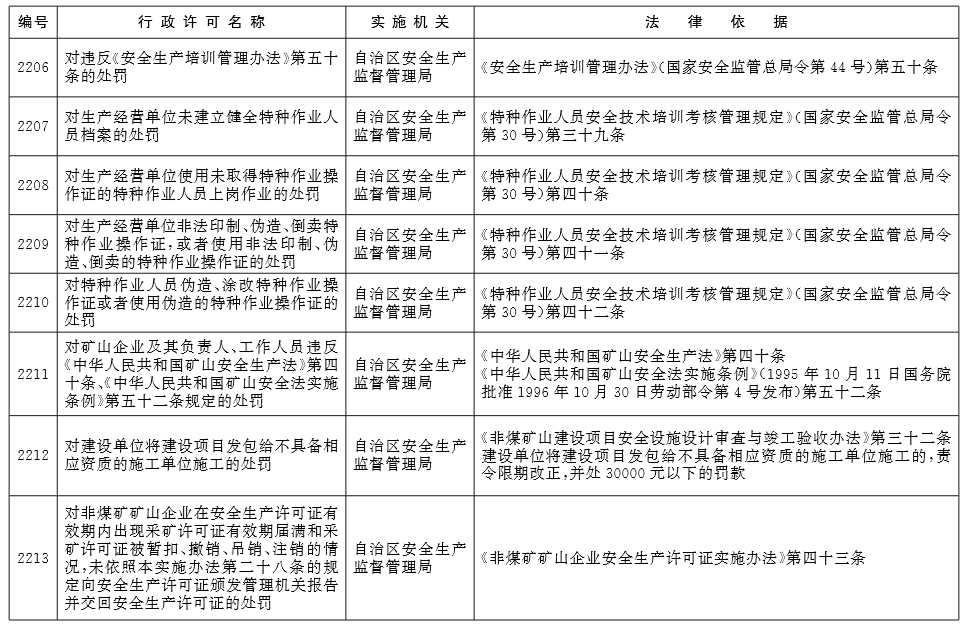
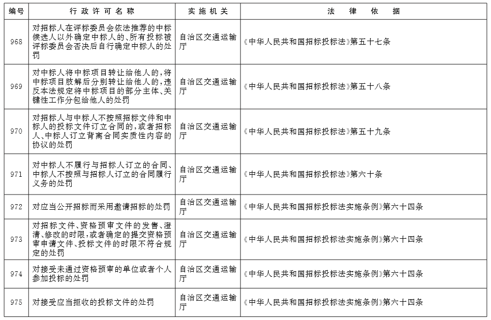
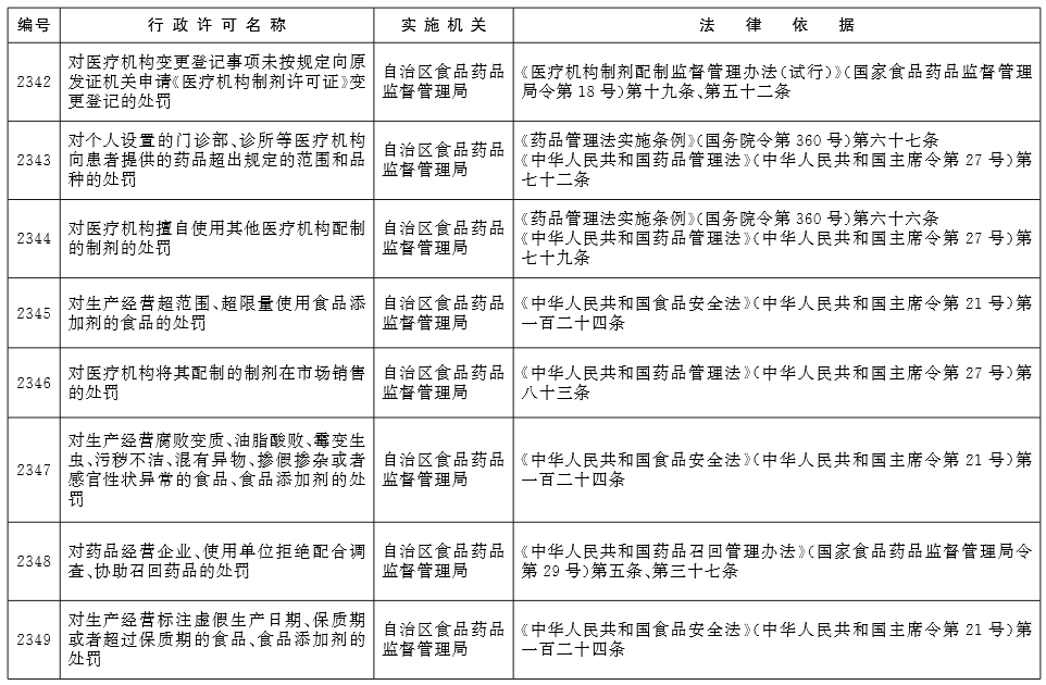
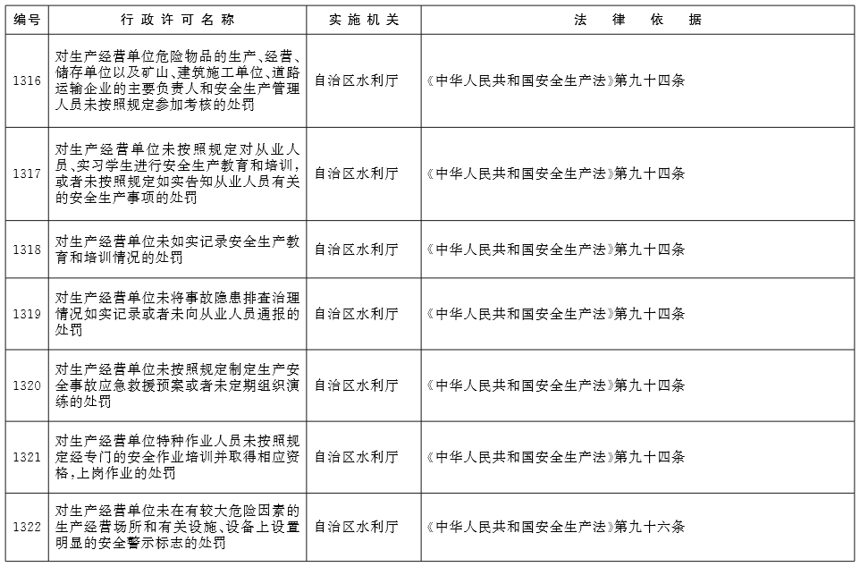
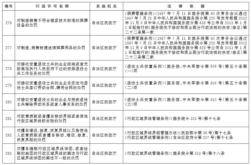
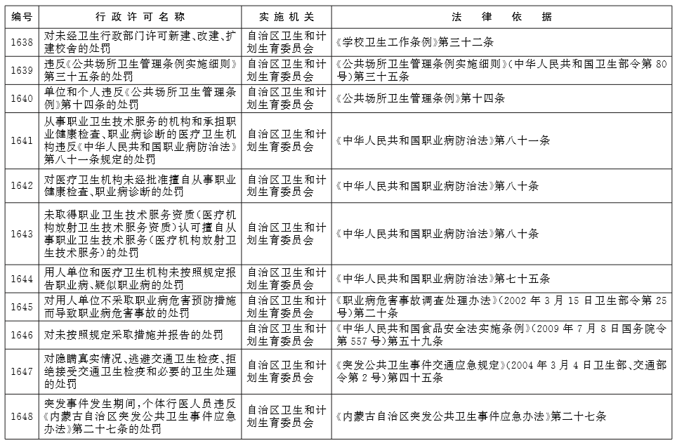
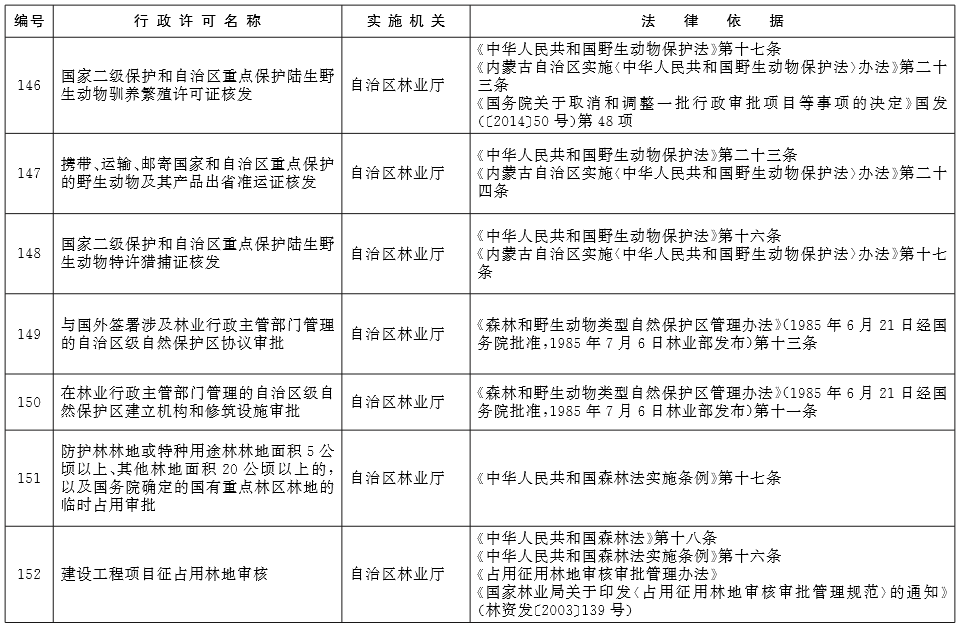
是否“确认”跳转到登录页?