| 索 引 号 | 主题分类 | 城乡建设、环境保护 \ 城乡建设(含住房) | |
| 发布机构 | 自治区人民政府 | 文 号 | 内政发〔2016〕141号 |
| 成文日期 | 2016-12-15 |
| 索 引 号 | |
| 主题分类 | 城乡建设(含住房) |
| 发布机构 | 自治区人民政府 |
| 文 号 | 内政发〔2016〕141号 |
| 成文日期 | 2016-12-15 |
各盟行政公署、市人民政府,自治区各委、办、厅、局,各大企业、事业单位:
现将《内蒙古自治区“十三五”新型城镇化规划》印发给你们,请结合实际,认真贯彻执行。
2016年12月15日
(此件公开发布)
内蒙古自治区“十三五”新型城镇化规划
2016年12月
加快推进新型城镇化是党中央作出的重大战略部署,是内蒙古全面建成小康社会的重大举措。为落实《国家新型城镇化规划(2014—2020年)》《内蒙古自治区党委自治区人民政府关于推进新型城镇化的意见》,全面提高自治区城镇化质量,特编制本规划。本规划明确了我区未来城镇化的主要目标、战略任务和发展路径,是指导全区城镇化健康发展的宏观性、战略性、基础性规划。规划期为2016年—2020年。
第一章 规划背景
第一节 重大意义
城镇化是现代化必由之路,是稳增长与调结构的黄金结合点和最大的内需潜力所在,也是全面建成小康社会的基本方向和必然过程。加快推进新型城镇化,对于内蒙古实现科学发展,把祖国北疆这道风景线打造的更加亮丽具有重要意义。
——推进新型城镇化是经济转型升级的关键举措。城镇化水平持续提高,能够不断扩大城镇消费群体,释放消费潜力,促进消费结构和消费方式升级,加快生产性服务业和生活性服务业发展。城镇要素集聚和城乡生产要素优化配置,有利于大幅度提高劳动生产率和资源利用效率,增强区域创新能力,促进产业优化升级。
——推进新型城镇化是解决“三农三牧”问题的重要途径。城乡二元结构导致土地规模经营难以推行,传统生产方式难以改变。提高城镇承载和带动功能,有序推进农牧业转移人口市民化,有利于加快农村牧区土地、草场流转,提高资源配置效率,促进农牧业发展方式转变,加快农牧业现代化进程。统筹城乡发展,有利于促进城市文明向农村牧区延伸,实现城乡社会共同发展、全面进步。
——推进新型城镇化是促进区域协调发展的战略支撑。城镇化程度不平衡是我区区域发展差距的重要成因。以城市群为主体形态,加快构建形成体系健全、定位明确、分工合理的大中小城市和小城镇协调发展新格局,有利于促进呼包鄂城市群发展,有利于东部盟市以区域中心城市为载体培育形成新的经济增长极,有利于形成县域经济发展的空间支撑,从而推动全区人口和经济布局更加合理、区域竞争力整体提升。
——推进新型城镇化是实现绿色发展的根本途径。新型城镇化更加注重人口相对集聚,更加注重绿色发展、循环发展、低碳发展,有利于落实主体功能区战略,节约集约利用土地、水、能源等资源,是推动人与自然和谐相处,建设美丽内蒙古的现实要求。
——推进新型城镇化是促进共建共享的本质要求。新型城镇化更加注重人在城镇化中的主体地位和积极作用,更加注重进城人口市民化,有利于推进共享发展,使全区人民在城镇化过程中有更多的获得感。
第二节 发展成效
“十二五”期间,我区坚持把积极稳妥推进新型城镇化作为经济社会发展的重要动力,以加快产业和人口集聚为重点,不断提高城镇综合承载力、集聚力和辐射力,呈现出城镇规模快速扩张、城镇体系不断完善、城镇功能持续提升、城乡面貌深刻变化、宜居性持续改善等良好态势。
图1 内蒙古与全国常住人口城镇化率比较
——城镇化率显著提高。2015年,全区户籍人口城镇化率达到44.16%,比2010年提高3个百分点;城镇常住人口增加到1514.16万人,城镇常住人口比重达到60.3%,比2010年提高4.8个百分点。2015年户籍人口城镇化率和常住人口城镇化率均比全国高约4个百分点,在西部省区居第二位。
——城镇格局基本形成。“一核多中心、一带多轴线”的城镇体系初步形成,大中小城市和小城镇协调发展格局正在形成,呼包鄂城市群初具规模,盟市驻地中心城区迅速成长,旗县城关镇和部分中心镇实力明显提高。全区拥有城市20个,其中大城市2个、中等城市4个、小城市14个,旗县城关镇69个,建制镇425个。
——城乡规划不断完善。编制完成了《内蒙古自治区城镇体系规划》《呼包鄂城市群规划》和《乌海及周边地区城镇规划》,城市控制性详细规划覆盖率达到80%以上。完成了15个城市地下管线普查,编制了9个盟市和14个旗县(市)城市地下综合管廊建设规划。编制完成了250个自治区级重点镇的镇域规划、90个一般建制镇的镇域规划和58个旗县的县域村镇体系规划,完成了全区村庄布局规划,完成了5934个行政村的村庄规划。编制了呼和浩特市国家历史文化名城、6个中国历史文化名镇(村)和16个传统村落的保护发展专项规划。规划法规体系逐步完善,城乡规划科学性、权威性进一步提高。
——城镇基础设施承载能力不断提高。20个城市、69个城关镇的建成区面积较2010年扩大了16.8%。市政基础设施和公共服务设施明显改善,人均道路面积、人均公园绿地面积、垃圾无害化处理率均高于全国平均水平,城市绿地率、绿化覆盖率等指标明显提升。
——城市面貌显著改观。3个城市被评为全国文明城市,7个城市进入“国家园林城市”行列,5个城市进入“国家森林城市”行列,7个城市建设项目获得“中国人居环境范例奖”,4个城市荣获“全国节水型社会建设示范区”称号。
——城镇公共服务能力持续增强。卫生、教育等社会事业得到较快发展,2015年全区县及县以上医院达到702个,床位达到10.5万张,分别比2010年提高39%和41%。随迁农牧民工子女实现无障碍就读小学,就读中学接续办法进一步规范,2014/2015学年义务教育阶段随迁子女在校生占比达到16.59%,高出全国平均水平约4个百分点;公办学校就读比例达到95.73%,高出全国平均水平约16个百分点。
——城镇经济快速发展。以工业园区和特色产业基地为平台,优化产业布局,聚集生产要素,促进了一批新兴产业和产业集群的加快形成,带动了城镇规模扩张和人口集聚,夯实了城镇发展基础。2015年60%的人口居住在城镇、49.7%的劳动力在城镇就业,城镇创造了全区90%以上的地区生产总值。呼包鄂城市群地区生产总值占全区比重达到60%以上。
——新型城镇化体制机制进一步完善。出台实施了《ld体育中国官方网站关于进一步推进户籍制度改革的实施意见》,促进了农牧业人口有序向城镇转移。城乡一体化的就业制度正在形成,覆盖城乡的就业、教育、医疗等基本公共服务均等化制度正在建立,土地产权保护等制度不断完善。农村集体土地所有权确权登记颁证工作稳步推进。城市管理机制逐步完善,组建了城市管理行政执法局,部分城市建立了城市管理联席会议制度,基本形成了城市政府统一领导、城区政府全面负责、街道具体实施、社区居民共同参与的城市管理新格局。
第三节 存在的问题
在城镇化快速发展过程中,也存在一些必须予以重视、须着力解决的突出矛盾和问题。
——城镇化进程与城镇化质量不同步。“十二五”期间,户籍人口城镇化率与常住人口城镇化率的差距由14.6个百分点扩大到16个百分点左右,400多万农村牧区进城人口未能享受城镇基本公共服务,约180多万矿区、林区、垦区城镇户籍人口没有享受到同等的城镇公共服务。“土地城镇化”快于“人口城镇化”,土地利用方式相对粗放。部分大中城市空置房屋数量较大,去库存任务繁重。市政公用设施建设落后于城镇发展,基础设施支撑保障能力较弱。水资源供需矛盾尖锐,部分城镇水资源开发利用率超过合理水平。产业发展与城镇发展不协调,多数开发区吸纳就业人口较少,县域城镇产业支撑能力不足。
——城镇体系发展不协调。由于地广人稀和地理因素的限制,城镇布局分散、相距较远,城市数量少、规模偏小,经济联系较弱,导致人口和城镇发展空间分布不匹配。西部地区资源型产业就业弹性较低,经济发展带来的人口集聚作用较弱;东部盟市经济发展相对落后,城镇化率比西部地区低17个百分点左右。中心城市辐射带动能力有待加强,区域服务职能相对较弱;中小城市实力弱,小城市和小城镇公共服务配给水平较低。城市形态发育不完善,城市群内部分工协作不够、集群效率不高。
——城镇规划、建设和管理水平总体不高。规划多以城镇向外拓展和新增建设用地为重点,忽视旧城区的有机更新和综合开发。城市规划前瞻性、严肃性、强制性和公开性不够,执行程度有待提高。民族文化特色、历史底蕴和自然环境在城市规划建设中体现不充分。各类地上、地下市政设施及相关配套设施往往不能做到“同步设计、同步建设、同步投入使用”,导致市政基础设施系统性较差。城市依法治理力度不够,存在违法建设现象。城市污水和垃圾处理能力不足,大气、水、土壤等环境污染加剧,部分大中城市交通拥堵等“城市病”逐步显现。
——城镇化体制机制仍然不健全。城乡分割的户籍管理、土地管理、社会保障以及财税金融、行政管理等制度,导致城乡利益失衡,制约着农牧业转移人口市民化和城乡发展一体化。土地登记确权工作还未全面开展,草原承包经营制度还需完善,推进农村牧区集体经济组织产权制度改革还处于设计阶段,城乡统一的户口制度尚未实现,林区、垦区企业职工和被征地农牧民、农牧民工等各类群体的养老、保险等制度还不够融合,制约了城镇化健康发展。城市管理体制条块纵横交错,政出多门,各自为政,使城镇整体功能难以得到发挥。
第四节 面临的形势
从发展阶段看,城镇化进入转型发展新阶段。我区城镇化已经进入加速发展阶段的后半期,城镇化演进速度将由递增转变为递减趋势。从发达国家城镇化发展的一般规律看,城镇化速度从高速增长转向中高速增长的时期,依靠低成本扩张的发展模式不可持续,各种城市病有可能集中爆发,城市社会矛盾触点多燃点低。必须自觉尊重、主动顺应城镇发展规律,统筹城乡协调发展,不断创新城镇发展方式,全面提升城镇规划建设管理水平,实现由主要追求量的增长向主要追求质的提高转变。
从城镇化发展的现实要求看,需要处理好亟待解决的矛盾和问题。城镇在全区发展大局中的地位举足轻重。面对我区城镇化进程中存在的诸多问题和挑战,必须着力处理好城镇发展与经济发展、城镇发展与农牧区发展、城镇发展与生态环境、城镇规模与承载能力、人口集聚与功能集聚、城镇扩张与提高空间利用效率等关系,加快建设和谐宜居、富有活力、各具特色的现代化城镇。
从自身条件看,城镇化转型发展的基础条件日趋成熟。改革开放特别是进入新世纪以来,内蒙古经济快速增长,为城镇化转型发展奠定了良好物质基础。通过着力推动基本公共服务均等化,为农牧业转移人口市民化和城乡协调发展创造了条件。交通运输网络的不断完善、节能环保等新技术的突破与应用,以及信息化的快速推进,为优化城镇空间布局和形态,推动城镇可持续发展提供了有力支撑。试点城镇在新型城镇化方面的改革探索,为创新体制机制积累了宝贵经验。
第二章 总体要求
第一节 指导思想
以《内蒙古自治区党委自治区人民政府关于推进新型城镇化的意见》和全区城市工作会议精神为指导,深入贯彻落实《内蒙古自治区国民经济和社会发展第十三个五年规划纲要》,坚持创新、协调、绿色、开放、共享发展理念,遵循城镇化发展规律,以人的城镇化为核心,以全面提高城镇发展质量为中心,以转变城镇化发展方式为导向,以进城人口基本公共服务全覆盖为抓手,以体制机制创新为动力,促进城镇化与新型工业化、信息化、绿色化、农牧业现代化深度融合,完善城镇治理体系,不断提升城镇环境质量、人民生活质量、城市竞争力,加快构建定位清晰、特色鲜明、功能完善、集约高效、治理有序、社会和谐、生态文明、可持续发展的新型城镇化格局,走出一条以人为本、五化协同、具有内蒙古民族和区域特色的新型城镇化道路,把城镇建设成为全面建成小康社会的战略制高点。
第二节 基本原则
——五化协同,融合发展。推动信息化和工业化深度融合、工业化和城镇化良性互动、城镇化和农牧业现代化相互协调、城镇化和绿色化协同发展,把产业调整升级和供给侧改革与城镇化提质增速结合起来,把产业集聚与完善城镇功能结合起来,把城镇管理与信息化建设结合起来,促进城镇建设与产业支撑、人口集聚相统一,促进城镇向智慧化发展,加快形成以工促农、以城带乡、工农互惠、城乡一体的新型工农、城乡关系。把生态文明理念全面融入城镇化进程,着力推进绿色发展、低碳发展、循环发展、集约发展,节约集约利用土地、水、能源等资源,强化环境保护与生态修复,推动形成绿色低碳的生产生活方式和城市建设运营模式。
——以人为本,共享发展。始终坚持以人民为中心的发展思想,把创造公平机会、增进人民福祉作为加快新型城镇化发展的出发点和落脚点,以推动基本公共服务均等化为着力点,更好地满足人的需求,着力提高城镇人口素质和居民生活质量,合理引导人口流动,有序推进农牧业转移人口市民化,促进发展成果共建共享。
——优化布局,有序发展。优化城镇体系和空间布局,将重点开发区作为新型城镇化重点区域,在限制开发区集约建设小城镇,引导禁止开发区、基本草原红线划定区和生态脆弱区人口向城镇转移。以城市群(城镇带、城镇片区)为主体形态,科学规划城市空间布局,合理确定城镇功能定位、人口规模和开发边界,实现紧凑集约、高效绿色发展。强化大中小城市和小城镇产业协作协同,以协同创新牵引城市协同发展,逐步形成横向错位、纵向分工协作的发展格局。
——突出重点,统筹发展。统筹空间、规模、产业三大结构,提高城市工作全局性。统筹规划、建设、管理三大环节,提高城市工作的系统性。统筹改革、科技、文化三大动力,提高城市发展持续性。统筹生产、生活、生态三大布局,提高城市发展的宜居性。统筹政府、社会、市民三大主体,提高各方推动城市发展的积极性。
——彰显文化,传承发展。充分发挥生态、历史、人文、沿边等优势,体现区域差异性,提倡形态多样性,发展有历史记忆、文化脉络、地域风貌的美丽城镇,防止千城一面,形成符合内蒙古实际、各具特色的城镇化发展模式。
——市场主导,创新发展。正确处理政府与市场的关系,坚持使市场在资源配置中起决定性作用和更好发挥政府作用,把政府推进城镇化职能转到制定规划和ld体育中国官方网站、提供公共服务、营造制度环境上来,消除体制机制障碍,使城镇化成为在市场主导、政府引导下遵循规律发展的过程。
第三节 发展目标
——城镇化程度进一步提高。户籍人口城镇化率提高到50%左右,常住人口城镇化率提高到65%左右,两个城镇化率高于全国平均水平5个百分点左右。
——城镇布局更加协调。基本形成以呼包鄂城市群为核心,区域中心城市、小城市、特色城镇形态各异、协调发展的新型城镇体系。城市数量增加到25个左右,城市规模结构更加完善,区域中心城市辐射带动作用更加突出,大中小城市数量增加,特色小城镇格局基本形成。
——进城人口市民化水平显著提升。实现居住证持证人口与户籍人口基本公共服务同城均等化。义务教育、就业服务、基本养老、基本医疗卫生、保障性住房等基本公共服务覆盖城镇全部常住人口。
——城镇人居环境和谐宜人。基础设施和公共服务设施更加完善,城镇特色更加突出,完成各类棚户区改造100万套,基本实现住有所居目标。就业创业空间不断拓展,消费环境更加便利,生态环境明显改善,自然景观和文化特色得到有效保护,城市发展个性化、城市管理人性化和智能化程度明显提高。
——城市发展模式科学合理。集约紧凑型开发模式成为主导,人均城市建设用地控制在合理水平,建成区人口密度逐步提高。绿色生产、绿色消费成为城市生活的主流,节能节水产品比例大幅提高,新建建筑中绿色建筑推广比例超过50%,城市地下管网覆盖率明显提高。城市建成区20%以上的面积达到海绵城市要求,70%的降雨就地消纳和利用,实现自然积存、自然渗透、自然净化。
第三章 有序推进农牧业转移人口市民化进程
按照尊重意愿、自主选择,因地制宜、分步推进,存量优先、带动增量的原则,构建政府主导、多方参与、协同推进的农牧业转移人口市民化机制,统筹推进户籍制度改革和基本公共服务均等化,鼓励农牧业人口在城镇落户,积极推进城镇就业、教育、医疗保障等基本公共服务由主要对本地户籍人口提供向常住人口提供转变。
第一节 鼓励符合条件的农牧业人口落户城镇
放宽落户限制。以农牧业转移人口为重点,兼顾高校和职业技术院校毕业生、城镇间异地就业人员和城区城郊农业人口,以合法稳定住所(含租赁)或合法稳定就业之一为条件,全面放开除呼包两市之外的城镇落户限制,适度放宽呼包两市落户条件,创造宽松的落户环境。鼓励进入城市、建制镇居住生活的农村牧区籍人员,凭合法稳定住所(含租赁)或合法稳定就业条件落户城镇;在自治区内城市、建制镇有合法稳定住所(含租赁),本人及其共同居住生活的配偶、未成年子女、父母等,可以在当地登记常住户口(呼和浩特、包头市市区租赁房屋落户同时具备合法稳定就业条件);农村牧区籍人员在自治区内城市、建制镇合法稳定就业,本人及其共同居住生活的配偶、子女、孙子女(外孙子女)和夫妻双方父母,可以在就业地登记常住户口;鼓励考入区内大中专院校就读的区内农牧区学生,将户口迁入就读院校集体户口,毕业后迁入居住地、就(创)业地或者入学前户籍所在地;允许退出部队现役的农村牧区籍义务兵和士官,在现实际居住生活城市、建制镇迁移落户;支持在同一城市、建制镇连续居住3年以上和举家在城市、建制镇居住生活的农村牧区籍人员,在现实际居住生活城市、建制镇落户;全面放开高校毕业生、技术工人、职业院校毕业生、留学归国人员的落户限制,鼓励取得国家认可的大专以上学历的高校毕业生、区内中等职业(技术)学校毕业生、取得技术等级证书或职业资格证书的人员以及企事业单位需要的技术工人、留学归国人员在自治区大中小城市、建制镇申请落户;放宽投靠落户条件,具有设区市市区、县级市市区、旗县政府驻地镇及其他建制镇镇区户籍的人员,其共同居住生活的配偶、子女、孙子女(外孙子女)和夫妻双方父母可在城镇投靠落户。呼包两市取消参加社会保险落户条件,扩大合法稳定就业认定范围,及时调整放宽户口准入条件。到2020年,力争实现210万左右农牧业转移人口和其他常住人口落户城镇。(公安厅负责。所列部门为主要负责部门,其他部门配合,下同)
畅通落户通道。通过利用自有合法住房、挂靠其他家庭户、单位集体户或现住地社区集体户等方式,切实解决落户地址问题。简化落户城镇申请手续和户口迁移办理程序,推行盟市内户口迁移一站式处理。下放户口迁移审批权限,盟市内迁移户口直接由迁入地派出所审批办理。加快审批进度,缩短户口迁移办理时限。(公安厅)
第二节 推进转移进城人口基本公共服务全覆盖
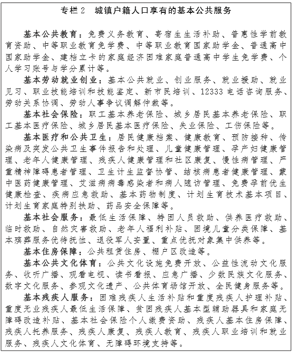
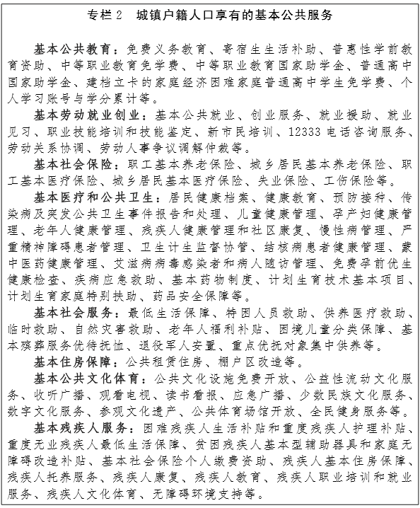
保障转移落户人口享有城镇居民基本公共服务。在城镇落户的农牧业人口享有城镇居民全部基本公共服务,主要包括公共教育、劳动就业创业、社会保险、医疗和公共卫生、住房保障、公共文化体育和残疾人服务。(人社厅、民政厅、教育厅、卫计委)
全面推进居住证持有者逐步享有城镇居民公共服务。深入落实《ld体育中国官方网站办公厅关于全面做好居住证制度实施工作的意见》,确保居住证持有人享有与当地户籍城镇人口同等的劳动就业、基本公共教育、医疗卫生服务、计划生育服务、公共文化服务、证照办理服务等权利。推动持证人口逐步享有与当地户籍人口同等的中等职业教育资助、就业扶持、住房保障、养老服务、社会福利、社会救助等权利。结合随迁子女在当地连续就学年限等情况,推动持证人口逐步享有随迁子女在当地参加中考和高考的资格。(公安厅、人社厅、民政厅、教育厅、卫计委)
第三节 完善转移进城人口公共服务提供机制
促进就业创业。整合城镇各类就业服务资源,调整公共就业服务机构,设立全区统一的就业服务信息平台,完善就业失业登记管理制度,推动农牧业转移人口在城镇稳定就业。大力开展农村牧区劳动力转移就业培训和创业培训,实施农牧民工职业技能提升计划和农牧业转移人口就业培训工程,落实政府职业技能培训补贴,鼓励农牧民工取得职业资格证书和专项职业能力证书。强化企业开展农牧民工技能培训责任,足额提取并合理使用职工教育培训经费。到2020年,有培训愿望的城镇失业人员、农牧民工、新成长劳动力参加职业技能培训覆盖率达到90%以上。鼓励大众创业、万众创新,对有创业意愿并具备一定创业条件的进城劳动力,在创业孵化、信息咨询、技术支撑、跟踪服务、小额担保贷款、财政贴息等方面给予配套支持。保障农牧业转移人口与市民同工同酬。加强对调整撤并林场职工的再就业培训,增强林区转移劳动力再就业能力。(人社厅)
推动教育资源共享。将随迁子女义务教育纳入教育发展规划和财政保障范畴,逐步提高随迁子女学前教育、高中阶段教育财政保障水平。完善全区中小学生学籍信息管理系统,利用全国中小学生学籍信息管理系统,为随迁子女跨省和跨盟市学籍转接提供便捷服务。加强城镇幼儿园、普通中小学、中等职业学校基础建设,形成与城镇居民需求相协调的学校布局。保障农牧民随迁子女以流入地公办学校为主接受义务教育,以公办幼儿园和普惠性幼儿园为主接受学前教育。义务教育阶段的农牧业转移人口随迁子女,按照相对就近入学原则,通过电脑派位等方式统筹安排在公办学校就学。对未能在公办学校就读的,逐步做到采取政府购买服务等方式,保障其在普惠性民办学校接受义务教育。面向随迁子女招生的民办学校,依法享受与公办学校同等的优惠ld体育中国官方网站。设立民办教育发展专项资金,促进民办学校提高办学水平。将农牧业转移人口随迁子女纳入当地普惠性学前教育,纳入免费中等职业教育招生范围。制定实施随迁子女在流入地参加升学考试的实施办法。实施义务教育“两免一补”和生均公用经费基准定额资金随学生流动可携带ld体育中国官方网站,统筹人口流入地与流出地教师编制。(教育厅)
加强基本医疗卫生和计划生育服务。将农牧业转移人口及其他常住人口纳入社区卫生和计划生育服务体系,配置相应资源,提供健康教育、妇幼保健、预防接种、传染病防控、计划生育等公共卫生服务。按照与城镇原有户籍人口同等待遇原则,将农牧业转移人口及其随迁家属纳入城镇医疗救助范围。(卫计委)
健全覆盖进城人口的社会保障体系。将农牧业转移人口纳入城镇社会保障体系,将在农村牧区参加的养老保险和医疗保险规范接入城镇社会保障体系。建立城乡统一的基本医疗保险制度和城乡一体化经办运行机制,完善并落实医疗保险关系转移接续办法和异地就医结算办法,整合新型农村牧区合作医疗和城市居民基本医疗保险,不断提高基本医疗保险统筹层次。进一步完善全区统一的城乡居民基本养老保险制度,落实城镇职工基本养老保险关系转移接续ld体育中国官方网站,做好城乡养老保险制度衔接。推进基本医疗保险异地就医费用直接结算。鼓励具备条件的进城灵活就业人员和农牧民从业人员参加职工基本养老保险并连续参保,加快建立覆盖城乡的社会养老服务体系,促进基本养老服务均等化。深入实施建筑业工伤保险转型扩面行动“同舟计划”。推进最低生活保障制度城乡统筹发展,全面建立临时救助制度。完善以低保制度为核心、城乡统筹的社会救助体系,将符合城市低保条件的进城落户农牧业转移人口纳入城市低保范围。到2020年,城镇常住人口基本养老保险和基本医疗保险覆盖率分别达到90%和98%。(人社厅、民政厅、卫计委)
加大住房保障力度。通过公租房实物分配、发放租赁补贴等形式改善农牧业转移人口居住条件,逐步把进城落户农牧民平等纳入城镇住房保障体系。支持农牧民工集中的开发区和产业园区建设单元型或宿舍型公共租赁住房。鼓励农牧民工数量较多的企业建设员工宿舍。审慎探索由集体经济组织利用农村集体建设用地建设公共租赁住房。支持农牧民工自主购买住房,在首付比例、贷款利率和期限等方面给予ld体育中国官方网站优惠。逐步将建立稳定劳动关系的农牧民工纳入住房公积金制度覆盖范围。(住建厅)
第四节 提高农牧业转移人口社会参与度
推进农牧民工融入企业、子女融入学校、家庭融入社区、群体融入社会,建设包容性城市。提高各级党代会代表、人大代表、政协委员中农牧民工的比例,积极引导农牧民工参加党组织、工会和社团组织,引导农牧业转移人口有序参政议政和参加社会管理。依托社区构建服务管理平台,为流动人口在创业就业、子女入托入学、法律援助、特困救助等方面提供均等化服务,积极营造农牧业转移人口参加社区活动、参与社区建设和管理的良好氛围,培养农牧业转移人口的市民意识。城镇政府和用工企业要举办形式多样、丰富多彩的文艺活动,丰富农牧业转移人口精神文化生活,增添人文情怀,增强认同感、责任感和归属感。实施城镇流动人口社会融入计划,发挥社会工作服务机构和社会工作者的作用,为进城落户的农牧民和其他流动人口提供专业化社会工作服务。(人社厅、民政厅、教育厅)
第五节 探索进城农牧民土地权益有偿退出机制
鼓励进城落户农牧民通过市场方式依法有偿退出土地承包经营权、宅基地使用权和集体收益分配权。探索成立公益性土地收储公司,统一收购进城人口在农村牧区土地权益,并向规模经营者出租。利用城乡建设用地增减挂钩ld体育中国官方网站,探索成立土地交易所,推行地票制度,在尊重农民意愿前提下,将农村闲置建设用地复垦为农用地,除保障农村建设需求外,结余用地指标公开交易,收益在集体经济组织与农户间合理分配。(国土厅)
第六节 健全农牧业转移人口市民化成本分担机制
明确政府、企业、个人责任。各级政府根据基本公共服务事权划分,承担义务教育、就业服务、基本养老、基本医疗卫生、保障性住房以及市政设施等方面的公共成本。实施转移支付与吸纳转移农牧民数量挂钩制度,增强吸纳农牧业转移人口较多的盟市、旗县的公共服务保障能力。企业落实进城务工人员与城镇职工同工同酬制度,加大职工技能培训投入,依法为进城务工人员缴纳职工养老、医疗、失业、工伤、生育等社会保险费用。进城务工人员积极参加城镇社会保险、职业教育和技能培训等,并按照规定承担相关费用。(自治区政府办公厅)
合理确定各级政府职责。积极争取国家对进城人口公共服务成本的补助。自治区政府分担一定比例农牧业人口跨省区、跨盟市转移的市民化成本,以及影响全区范围、在盟市之间有一定外部性的基础设施建设和公共服务成本,增加对吸纳外来农业转移人口较多市县的财政转移支付,增强市县提供基本公共服务的财力保障。盟市政府负责制定本盟市农牧业转移人口市民化成本分担机制。旗县市政府制定实施辖区农牧业转移人口市民化具体方案和实施细则,确定落户标准和工作时序,重点为就地转移到城镇的农村牧区人口提供基本公共服务,承担相应财政支出责任。(自治区政府办公厅)
第四章 优化城镇布局和形态
按照“一核引领、中心带动,节点支撑、轴带推进,分区引导、集聚发展”的思路,着力打造“一核多中心、一带多轴线”的城镇空间结构,加快形成分工明确、布局合理、功能互补、错位发展、特色突出的城镇发展格局,促进大中小城市和小城镇协调发展,培育发展特色城镇。
第一节 培育壮大城市(镇)群
呼包鄂城市群。以呼和浩特市、包头市、鄂尔多斯市中心城区和准格尔旗薛家湾、大路为节点,积极争取在呼和浩特建设国家级新区,完善呼和浩特市核心地位,强化包头市、鄂尔多斯市区域副中心城市地位,培育鄂尔多斯市(含阿勒腾席热镇)成为大型城市,加快推进准格尔旗“撤旗设市”,构建“四足鼎立”的“井”字型城市群核心层。以呼包鄂基础设施互联互通为基础,以同城化建设为载体,以优化要素配置为核心,以区域统一市场构建为重点,着力推动呼包鄂城市群基础设施共建共享、生态环境联保共治、产业互补协作、基本公共服务均等化,整合区域创新资源,推进创新资源共享,显著提升区域整体竞争力和发展活力,实现呼包鄂城市群协同发展。将托克托县、和林格尔县、土默特左旗、土默特右旗、伊金霍洛旗、达拉特旗和凉城县、卓资县的城关镇打造成为功能复合的卫星城。加强乌海市、巴彦淖尔市、乌兰察布市、阿拉善盟与呼包鄂城市群基础设施互联互通,推动临河区—杭锦后旗、集宁区—察右前旗一体化建设,辐射带动旗县城关镇和其他建制镇发展。到2020年,呼包鄂城市群城镇人口达到1000万人以上,形成以呼和浩特市、包头市、鄂尔多斯市三个大城市为核心,覆盖沿黄河沿交通干线经济带规划区域,与京津冀城市群衔接的西部大开发支点城市群。(发改委、住建厅、民政厅)
锡赤通城镇带。通过城市规划和区域规划调整,推动锡林浩特市—正蓝旗—多伦县、赤峰中心城区—喀喇沁旗、通辽科尔沁区—通辽经济技术开发区—奈曼旗一体化建设,形成锡赤通城镇带核心。建设综合快速交通系统,缩短三盟市之间及对外经济距离,促进要素相向流动,形成以锡林郭勒盟、赤峰市、通辽市中心城区为中心,以旗县城关镇为节点,向村镇延伸,融入环渤海和东北经济区的锡赤通城镇体系框架。到2020年,锡赤通城镇带成为自治区东部盟市重要经济增长极,赤峰市、通辽市、锡林浩特市打造成为我国东北地区重要城市。(发改委、住建厅、经信委、交通厅)
呼伦贝尔—兴安盟城镇片区。着力打造贯通大兴安岭岭西与岭东的环型交通体系,建设海拉尔地区—满洲里市—牙克石市—额尔古纳市—根河市—扎兰屯市—阿尔山市—乌兰浩特市“呼兴生态文化旅游城镇圈”。充分发挥满洲里国家开发开放试验区的先行先试作用,建设中俄蒙开放先导区,建成“亚欧大陆桥”的重要枢纽。通过城市规划和区域规划调整,推动海拉尔区—呼伦贝尔经济开发区—鄂温克旗、乌兰浩特市—科右前旗一体化建设。有序引导大兴安岭林区人口转移,优先引导人口向本地旗县(市)域中心城镇及小城市转移,鼓励人口向呼伦贝尔市中心城区、乌兰浩特等中心城区和牙克石市、扎兰屯市等周边重点城镇转移。到2020年,把呼伦贝尔市、乌兰浩特市建成具有较强竞争力的中等城市。(发改委、住建厅、旅游局、交通厅)
乌海周边城镇片区。加强区域整合和跨界协调,全面实施乌海及周边城镇规划,打造以乌海为中心,以乌斯太镇、鄂托克旗经济开发区和部分建制镇为节点,与宁夏、甘肃沿黄城市要素相向流动的城镇片区。发挥乌海市产业和人口综合服务基地作用,建立要素聚集、资源整合、环境共治和利益共享机制,着力打造自治区“产城融合”示范区。(住建厅、经信委、发改委、交通厅、环保厅)
第二节 促进各类城镇协调发展
增强大中城市辐射带动功能。发挥区域中心城市支撑城镇化格局的重要支点作用,做大做强盟市府驻地城市、重要节点城市,优化产业结构和城市空间布局结构,提升城市品位,强化综合承载能力,推动中心城区与周边区域的交通、信息网络等连接和产业分工协作,增强辐射带动和综合服务能力。推进包头市东河区和乌海市海勃湾区国家中小城市综合改革试点。到2020年,全区形成4个大城市和6个中等城市。(住建厅、经信委、交通厅)
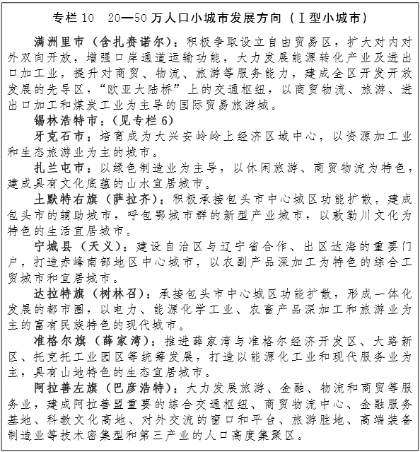
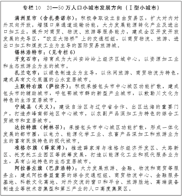
大力培育发展小城市。把加快发展小城市作为优化城镇规模结构的主攻方向,加强产业和公共服务资源布局引导,加快有条件的县城向城市转型,优先培育基础条件好、发展潜力大、区位条件优、经济实力强的县级市和县城,发展成为带动区域、和谐宜居的高标准小城市。加快推进撤旗设市工作,优先将阿拉善左旗、土默特左旗、托克托县、土默特右旗、达拉特旗、准格尔旗、宁城县、多伦县、乌拉特前旗、白云鄂博与达尔罕茂名安联合旗(联合设市)等培育发展成为小城市。加强小城市市政基础设施和公共服务设施建设,教育医疗等公共资源配置向中小城市和旗县城关镇倾斜。到2020年,形成9个Ⅰ型小城市(20—50万人口),6个左右Ⅱ型小城市(20万人口以下)。(住建厅、民政厅、经信委、交通厅)
有重点地发展小城镇。发挥小城镇连接城乡的关键节点作用,坚持分类指导、差别化发展、择优培育,引导小城镇走特色化、集约化、现代化的发展道路。加强中心城市周边小城镇的统筹配套发展,增强为周边农村牧区提供服务能力,逐步建设成为卫星城。推动远离中心城市的重点镇,通过提升服务功能,发展成为面向周边农村的生产生活服务中心。重点镇要依靠毗邻的城市,坚持与特色产业发展相结合、与服务“三农三牧”相结合,建设成为发展现代农牧业、推进城乡一体化、促进农牧民就近就地城镇化的重要载体。对吸纳人口多、经济实力强的镇,赋予同人口和经济规模相适应的管理权。到2020年,全区形成60个左右的旗县(市)域中心城镇、189个左右的重点镇、235个以上其它小城镇。(住建厅、民政厅、发改委、交通厅)
第三节 加快林区、垦区、矿区城镇建设
推动林区、垦区城镇与属地一体化建设。坚持农林场与周边城镇统一规划、协调发展,按照场局城市化、场部城镇化、场队社区化和职工市民化方向,将农林场纳入当地城镇体系规划建设,实现无缝对接融合,与周边城镇同规划、同建设,推动垦区、林区城镇化融合发展。远离中心城镇的林(农)场场部以发展成为功能设施齐全、公共服务配套的新型小镇为方向,按照重点镇标准规划建设。充分利用和盘活农林场废弃存量建设用地等资源,与周边城镇实现资源共享共建,拓宽小城镇发展空间。赋予林业局驻地、垦区场部与人口和经济规模相适应的管理权,在保障性住房、基本公共服务等方面实现城镇同等待遇。到2020年,打造28个林区小城镇、25个垦区小城镇。(林业厅、发改委)
推进矿区城镇建设。探索“以矿建镇”模式,推进矿区城镇化,促进资源型城市可持续发展。建立产业化带动机制,依托当地企业发展包装储运、贸易营销、信息咨询、餐饮商贸等服务业,实现“企业用工本地化”,完善公共服务体系。结合棚户区改造,推进独立工矿区搬迁改造,促进人口和产业向周边中心城镇集中。到2020年,打造17个矿区小城镇。(国土厅、发改委)
第四节 加快特色小镇建设
依托各地特色资源,发挥小镇经济优势,搭建结构调整和转型升级新平台,激发企业投资热情和居民消费愿望,在休闲农牧业、大数据、旅游观光等领域,建设70个左右集产业链、投资链、创新链、人才链、服务链于一体的特色小镇。
现代农牧业型小镇。依托龙头企业和特色产品,突出发展特色种植、养殖业,发展生态农业、设施农牧业、光伏农业,同时提供农牧业观光、体验等多项休闲服务,形成以提高农牧民收益为目的的农牧业经营形态。(农牧业厅)
加工制造型小镇。围绕清洁能源输出基地、全国重要的现代煤化工生产示范基地、有色金属生产加工和现代装备制造等新型产业基地和绿色农畜产品生产加工输出基地建设,依托当地独特自然资源和产业园区,发挥传统采掘、加工工业优势,发展循环经济,推进产业链条延伸,实现产品升级,促进产业迈向中高端。(经信委)
文化旅游型小镇。发挥历史文化积淀厚重、民族风情浓郁、自然风光秀美等优势,坚持产业、文化、旅游“三位一体”和生产、生活、生态融合发展,提供自然风光游、文化体验游等多种高品质旅游服务,发展商贸、旅游纪念品、旅店、餐饮等旅游相关产业。重点培育打造草原风情、民族风情、民俗文化、沙漠风光、建筑遗存、宗教文化、革命遗迹等各具特色的旅游品牌。(旅游局)
生态宜居型小镇。在生态优良、气候宜人的地方,发展适宜居住、康复养生和观光的生态宜居特色镇,依托温泉、森林等健康养生资源,打造在国内知名度较高的夏避暑、冬赏雪的休闲养生精品小镇。(住建厅)
商贸物流型小镇。借助“互联网+”,重点发展采购、贸易、仓储、加工、配送、金融、信息等功能于一体的现代商贸物流业。依托特色农畜产品资源,壮大批发市场,培育农业贸易特色镇。发挥交通区位优势,发展建材、生活日用品批发市场,建设区域商品集散地。围绕综合物流产业园区建设综合物流小镇。(商务厅)
大数据小镇。依托云计算数据中心,在呼和浩特市、赤峰市、锡林郭勒盟、乌兰察布市、包头市等地,培育一批标准化、品牌化、规模化、服务型龙头企业和云计算配套企业,加强大数据服务、公共信息服务平台建设,配套建设数据加工基地、大数据产业园、数据出口基地和生活设施,到2020年打造成立足内蒙古、服务京津冀、辐射全国的云计算数据中心和国家级云计算大数据产业基地。(经信委、通信管理局)
沿边小镇。以国际交通运输、国际贸易流通、外向型制造业和国际旅游基地为方向,着力释放开发开放潜力,优化提升城镇综合服务功能,提高产业和人口集聚程度,重点发展国际贸易、现代物流、跨境旅游、科技会展等服务业和进出口加工制造业,建设成为沿边经济带的重要支撑。(商务厅、口岸办)

第五章 推动产城融合发展
统筹空间、规模、产业三大结构,坚持以产业的增长支撑城镇的扩张,以城镇综合承载能力的提升促进产业发展,统筹规划产业与城市发展,引导产业集聚区向城镇及周边集中,开发区向“以产兴城、以城促产、产城共建”的方向转型,城镇公共服务向产业集聚区延伸覆盖。统筹发展资本密集型、技术密集型、劳动密集型产业,提高城镇吸纳就业能力,促进城镇发展与产业支撑、人口集聚相协调。到2020年,实现180万左右的农牧民就近城镇化。
第一节 优化城镇产业布局
完善城市功能分区。做好产业规划与城市规划、土地规划和园区规划等规划的有机衔接并严格实施。合理配置产业用地,为中小企业和劳动密集型服务业发展创造条件。加快服务业集聚区建设,围绕节点城市和交通枢纽规划建设和改造提升一批现代物流园,在大中城市规划建设和改造提升一批商贸功能区、旅游休闲区、中央商务区、高新技术产业园、创意产业园、信息产业园等服务业集聚区,形成城市功能的新亮点和扩大就业的新空间。(住建厅)
实现新区老区功能互补。推进有价值的老城区保护和产业发展的融合,按照“综合保护,有机更新”的原则,有序推进老城区改造升级,加快城区老工业区搬迁改造,大力提升服务业特别是高端商贸业、现代服务业发展水平,形成高端化、高质化、高新化的产业结构,有效提升城市功能。呼和浩特、包头等具有历史文化价值的老城区,要根据实际情况探索不同的保护利用方式:继续保持其原有功能和用途,改善居民生活、提高生活品质;发展旅游业等现代服务业;引入商业形成特色街区,促进产业转型升级。新建城区必须规划先行,进行全面系统的空间布局。前瞻布局城市功能配套设施,提高生活配套设施的便利化、品质化和人文性,提升城市社会治理水平和能力,发展现代服务业和战略性新兴产业,提高城市功能的协调性。(住建厅、文化厅)
第二节 增强城镇产业支撑能力
优化城镇产业结构。改造提升传统产业,淘汰落后产能和僵尸企业,壮大先进装备制造业、新材料、煤炭清洁高效利用、生物、电子信息、新能源、节能环保等战略性新兴产业。适应工业转型升级要求,推动生产性服务业专业化、市场化、社会化发展,引导金融业、现代物流业、科技服务业等生产性服务业在区域中心城市、制造业密集区域集聚;适应居民消费需求多样化,提升旅游业、商贸流通业、家庭健康养老服务等生活性服务业水平,扩大服务供给,提高服务质量。(经信委)
促进产业发展与主体功能区相适应。重点开发区域城镇要突出产业转型升级,围绕传统产业新型化、新兴产业规模化、支柱产业多元化,大力发展资源深加工产业,加快发展战略性新兴产业。生态功能区城镇重点发展生态型产业。农产品主产区城镇重点发展绿色农畜产品生产加工与营销产业。城市周边重点发展都市型工业和服务业,资源型工业要远离城镇布局。(发改委)
促进产业发展与城镇特点相适应。立足本地资源环境承载力、资源禀赋条件和比较优势,突出区域首位产业和特色优势产业发展,形成各具特色城镇产业体系。强化大中城市高端服务、现代商贸、科技研发、信息中介等功能,发展专业化、社会化、市场化的生产、生活服务业,促进先进制造业与生产性服务业融合发展,推动城市产业价值链向高端攀升。鼓励引导中小城市发展与其资源环境承载力相适应的资源加工型产业、劳动密集型产业和面向城乡一体化发展的服务业,提升中小城市及工业园区产业转移承接能力。小城镇坚持宜工则工、宜农则农、宜牧则牧、宜商则商、宜游则游,推进产业专业化、特色化,构建特色鲜明、错位发展的产业格局。支持资源枯竭城市发展接续替代产业。林区城镇利用区内特色多样化的自然景观发展特色旅游业,实现经济发展与生态保育的相互促进。(经信委、发改委、林业厅)
第三节 推动具备条件的开发区向城镇转型
结合城镇布局,坚持集中集聚原则,优化开发区布局,发展特色和优势产业集群,建设成为带动城镇和区域经济发展的重要载体。调整开发区功能定位和发展规划,强化城市与城市功能的契合,注重开发区的功能化建设,协调好产业设施、居住设施、配套设施合理布局,特别是增强医疗、教育、文化、信息、金融等公共服务能力,增强园区对产业发展的综合承载能力,实现土地增值、产业调整、环境优化,逐步推动从业居分离向协同共进转变,由单一生产功能区向城市综合功能区转型,将有条件的开发区打造成为生产生活生态融合、宜居宜商宜业的现代化新城区(镇)。重点推动呼和浩特市金川工业园区、包头稀土高新技术产业开发区、二连浩特中蒙跨境经济合作区进行试点,发挥先行先试和示范带动作用。(经信委、发改委、商务厅)
第六章 转变城镇发展方式
顺应现代城镇发展新理念新趋势,推动城镇集约、绿色、特色发展,提高智能化水平,凸显历史文化、民族魅力和地域特征,全面提升城镇内在品质。
第一节 建设集约城镇
优化城镇空间结构。重点推进城市群和区域中心城市建设,据点式发展小城镇,严格控制乡镇建设用地。集中布局工业园区,发展循环经济,集约利用资源,集中治理污染。通道建设尽可能利用现有基础扩能改造。根据资源承载能力、环境容量和发展潜力,合理确定各城镇特别是中心城市的建设规模,按照集约紧凑、疏密有致的原则,建设紧凑型城镇、开敞型区域。科学划定城镇开发边界,严格执行基本农田保护制度,控制城市边界无序蔓延,统筹地上地下空间资源开发,合理布局城市生产区、生活区、商业区、办公区和生态绿地等功能区,推进功能混合使用,减轻通勤压力,防止城市单一中心、摊大饼、空心化和交通拥堵等城市病的出现。(住建厅)
强化城市土地节约集约利用。优化建设用地空间,调整建设用地结构,降低农村建设用地比例,推动城乡建设用地增减挂钩、工矿废弃地和废弃居民点复垦调整利用,积极盘活存量建设用地,推进城镇低效用地二次开发,降低新增建设用地比例。适当提高大中城市工业项目容积率、土地产出率门槛,探索实行长期租赁、先租后让、租让结合的工业用地供应制度。实行工业项目建设用地指标控制,严格落实工业项目投资强度、容积率、建筑系数、非生产设施占地比例等控制性指标要求,细化各类用地节约集约利用要求,引导产业用地紧凑布局、集约发展。集中建设企业非生产性配套设施,提高基础设施共享程度和利用效率。允许和支持利用自有存量工业用地,在不改变土地用途的前提下,通过拆建、改建、扩建等方式提高容积率继续从事工业生产。(国土厅)
第二节 建设绿色城镇
推动绿色生态城区建设。把尊重自然、顺应自然、保护自然的理念全面融入城镇建设活动,根据城市自身特点,统筹城市公园绿地、风景林地、防护绿地布局,提高城市绿色空间比例。完善绿色生态城区建设标准体系,健全监管和评估机制,因地制宜推进绿色生态城区规划建设。结合城乡环境整治、城中村改造、废弃地生态修复等,坚持绿色规划、绿色设计和绿色施工,按照生态园林城市建设标准,保护天然水系、自然山体与城镇周边地区的植被,提升城镇绿地功能,加大社区公园、街头公园、郊野公园、绿道绿廊和环城市绿化带规划建设力度,实现300米见绿、500米见园,形成集绿芯、绿廊、绿带于一体的城市绿化体系,建设园林城市,力争到2020年建成区绿地率达到35%,人均公园绿地面积达到21平方米。结合城市河湖水系生态保护与治理修复,开展城镇水污染防治建设,推进城市湿地公园的发展,推进城市滨河、滨河生态缓冲带和集雨型绿地建设。发展绿色交通系统,严格执行运营车辆燃料消耗量准入制度,逐步淘汰黄标车,合理控制机动车保有量;加强自行车道和立体步行系统建设,改善步行、自行车出行条件,倡导绿色出行。优化能源消费结构,促进分布式太阳能、风能、生物质能、地热能多元化和规模化生产应用。在盟市府驻地城镇实施煤改气、煤改电、热电联产项目,淘汰城市建成区10蒸吨/小时及以下燃煤锅炉,难以替代的分散小锅炉全部改用清洁能源。严格控制城市扬尘、餐饮业污染,积极开展挥发性有机物综合整治。到2020年12个盟市细颗粒物浓度下降比例达到国家考核目标控制要求,重污染天气较大幅度减少。坚持无害化、减量化、资源化原则,加强固体废弃物处理处置,到2020年基本实现县城以上城镇医疗废物无害化处置,工业固体废物综合利用率达到80%,城镇生活垃圾无害化处理率达到97%,城镇污泥无害化处理处置率达到85%。加强噪声污染防治,推进机动车、餐饮娱乐噪声治理,噪声敏感建筑物集中区域建设隔音屏障。强化城市声环境达标管理,扩大达标功能区面积。推广工业水循环利用,加强城市再生水处理厂和城镇公共供水管网改造,开展节水型单位和居民小区建设,全面推行城镇居民用水阶梯水价制度,推行合同节水管理,到2020年地级缺水城市全部达到国家节水型城市标准要求。(住建厅、林业厅、环保厅)
加快低碳社区建设。优化社区土地使用空间、功能布局和社区生活圈,促进社区生活方式、运营管理、楼宇建筑、基础设施、生态环境等方面绿色低碳化。开展低碳家庭创建活动,鼓励选用低碳节能节水家电产品以及简约包装商品,鼓励步行、自行车、公共交通等低碳出行方式。组织开展多种形式的宣传教育和实践体验活动,引导居民树立绿色消费理念,引导节约消费、适度消费,鼓励消费者购买和使用节能环保产品、节能省地住宅,减少使用一次性用品。完善再生资源回收体系,加快建设城市社区和农村牧区回收点、分拣中心、集散市场三位一体的回收网络。选择一批条件成熟的社区开展低碳社区试点,探索有效控制城乡建设和居民生活领域碳排放水平的途径。鼓励居径。鼓励居民和社会组织参与低碳社区建设与管理。(住建厅)
大力发展绿色建筑。建立绿色建筑全寿命周期闭合管理模式,完善设计、施工、运行和维护等阶段的ld体育中国官方网站措施,将绿色建筑指标和标准纳入规划管理、土地出让等环节,全面执行居住建筑节能75%、公共建筑节能65%的设计标准。发展被动式房屋等绿色节能建筑。扎实推进既有建筑节能改造,加大既有建筑的供热系统改造,推进供热计量改革,提高热源效率和管网保温性能。加强公共建筑节能管理,积极开展公共建筑能耗统计、能源审计和能效公示,研究开展公共建筑节能交易试点。强化可再生能源建筑应用的全过程监管,加强可再生能源建筑应用的资源评估、规划设计、施工验收和运营维护管理,落实项目实施单位在可再生能源建筑应用工程中的主体质量责任。支持绿色建材产业发展和应用。(住建厅)
第三节 建设海绵城市
以海绵城市理念科学编制和严格实施规划。编制城市总体规划、控制性详细规划及道路、绿地、水等相关专项规划时,要将雨水年径流总量控制率作为其控制指标。城市规划和建设要将建筑与小区雨水收集利用、可渗透面积、蓝线划定与保护等海绵城市建设作为基本要求,保持雨水径流特征在城市开发建设前后大体一致。各城市新区、各类园区、成片开发区要全面落实海绵城市建设要求;老城区要结合城镇棚户区和城市危房改造、老旧小区有机更新等工程,以解决城市内涝、雨水收集利用、黑臭水体治理为突破口,推进区域整体治理,逐步实现小雨不积水、大雨不内涝、水体不黑臭、热岛有缓解。(住建厅)
推进海绵型建筑和相关基础设施建设。推广海绵型建筑与小区,因地制宜采取屋顶绿化、雨水调蓄与收集利用、微地形等措施,提高建筑和小区的雨水积存和蓄滞能力。推进海绵型道路与广场建设,改变雨水快排、直排的传统做法,增强道路绿化带对雨水的消纳功能,在非机动车道、人行道、停车场、广场等扩大使用透水铺装,推行道路与广场雨水的收集、净化和利用。大力推进城市排水防涝设施的达标建设,加快改造和消除城市易涝点;实施雨污分流,控制初期雨水污染,排入自然水体的雨水须经过岸线净化;加快建设和改造沿岸截流干管,控制渗漏和合流制污水溢流污染。结合雨水利用、排水防涝等要求,科学布局建设雨水调蓄设施。(住建厅、水利厅)
推进公园绿地建设和自然生态修复。推广海绵型公园和绿地,通过建设雨水花园、下凹式绿地、人工湿地等措施,增强公园和绿地系统的城市海绵体功能,消纳自身雨水,并为蓄滞周边区域雨水提供空间。加强对城市坑塘、河湖、湿地等水体自然形态的保护和恢复,禁止填湖造地、截弯取直、河道硬化等破坏水生态环境的建设行为。恢复和保持河湖水系的自然连通,构建城市良性水循环系统,逐步改善水环境质量。加强河道系统整治,因势利导改造渠化河道,重塑健康自然的弯曲河岸线,恢复自然深潭浅滩和泛洪漫滩,实施生态修复,营造生物多样性生存环境。(住建厅、水利厅、环保厅)
第四节 建设智慧城市
强化信息网络、数据中心等信息基础设施建设。合理布局建设新一代移动通信网、下一代互联网、数字广播电视网、卫星通信、数据中心等设施,推进城市光纤到楼入户,加快城市公共热点区域无线局域网建设,加快农村牧区和偏远地区宽带网络建设,逐步形成惠及全民的信息网络。到2020年,互联网普及率达到95%,大中城市家庭宽带接入能力达到50Mbps,农村牧区宽带用户平均接入能力达到8Mbps。(经信委、通信管理局)
推动智慧城市试点。深入推进呼和浩特、鄂尔多斯、乌海、呼伦贝尔、包头石拐区等智慧城市试点,推动物联网、云计算、大数据等新一代信息技术创新应用,实现城市化与信息化高度融合。推进“互联网+”政务服务,完善政府ld体育中国官方网站、网上审批、信息公开、网上信访等公共服务平台建设,逐步实现基本公共服务事项网上办理和“一号一窗一网”目标。实施“数字交通”工程,完善交通指挥综合管理系统,应用推广高速公路不停车收费系统(ETC)、公交一卡通等智能交通系统,建立交通诱导、应急指挥、智能出行和公交管理等智能化城市交通综合管理系统。完善金土、金财、金税、金保等政务管理信息工程,强化国土、海关、工商、税务、社会保障等重点信息系统建设和整合,加强对食品、药品、医疗器械等电子化监管,实施数字化食品药品放心工程。完善智慧民生服务平台,健全公共就业信息服务平台、养老服务机构信息服务平台、旅游服务平台、住房信息系统、社会信用信息平台、市民服务中心、法律帮扶平台、职工维权帮扶平台和智慧社区公共服务综合信息系统等专业化公共服务平台;推进智慧医院、远程医疗平台建设,普及电子病历、健康档案、医保和社会保障一卡通服务。建设智慧教育文化体系。完善教育综合信息网、网络学校、数字化课件、教育资源库、虚拟图书馆、教学综合管理系统、远程教育系统、全民阅读数字平台等资源共享数据库及共享应用平台,深化文化“共享工程”建设,推进先进网络文化发展,加强新闻出版、广播影视、电子娱乐等信息资源整合。建设智慧安全防控体系,推进应急指挥系统、突发公共事件预警信息发布系统、自然灾害和防汛指挥、安全生产重点领域防控体系等智慧安防体系建设,提高对各类事故、灾害、疫情和突发事件的防范和应急处理能力。整合公安监控和社会监控资源,推动公共安全视频监控建设联网应用。健全网络和信息安全标准体系建设,加大依法管理网络和保护个人信息力度,加强要害信息系统和信息基础设施安全保障,确保安全可控。力争到2020年试点城市基本建成公共服务便捷化、基础设施智能化、城市管理精细化、网络安全长效化的智慧城市。(住建厅、发改委、经信委、通信管理局)
第五节 建设人文城镇
推动草原文化与城镇规划建设相结合。从整体平面和立体空间上统筹城市建筑布局,协调城市景观风貌,在文物古迹特色、城镇格局特色、城市轮廓景观及主要建筑和绿色空间特色、建筑风格和城市风貌特色等方面体现城市地域特征、民族特色和时代风貌,推动现代文化与蒙元文化、黄河文化、红山文化、辽文化等历史文化相融合,促进“三少民族”文化、河套文化、森工文化、农垦文化等元素融入现代城市建设。(住建厅、文化厅)
塑造城市文化品牌。加强历史文化名城名镇、历史文化街区、民族风情小镇、特色乡村文化资源挖掘和文化生态的整体保护。支持扎兰屯、巴彦浩特等有条件的城镇申报国家历史文化名城、中国历史文化名镇和名村、自治区历史文化街区。完成呼和浩特市玉泉区塞上老街—大召历史文化街区、席力图召—大盛魁历史文化街区,包头市昆都仑区钢32号社区、东河区北梁传统街区,扎兰屯中东铁路工业遗产历史文化街区、中东铁路生活风情历史文化街区等自治区历史文化街区的认定和公布工作。推动旧城保护与适应性再开发,实现功能提升与文化保护相结合,完成全区历史建筑认定工作。加强城市博物馆、图书馆、文化馆、社区文化中心建设。大力提倡和弘扬少数民族语言,提倡建筑物标识规范使用少数民族语言。城市基础设施建设和公共服务体系设计时要注意满足少数民族在饮食、宗教活动和民族习俗等方面的特殊需求。(文化厅、住建厅)
第七章 提高城镇综合承载能力
统筹规划、建设、管理三大环节,以规划引领城镇建设,以建设增强城镇功能,以管理提高城镇品位,着力打造和谐宜人型城镇、集约高效型城镇、生态环保型城镇和人文魅力型城镇。建立健全以公共租赁住房为主体,实物保障和租金补贴相结合的城镇住房保障和供应体系。到2020年,全区城镇人口承载能力达到1700万人以上,其中,现有20个城市中心城区容纳1150万左右人口,69个旗县城关镇容纳300万左右人口,其它建制镇容纳250万左右人口。
第一节 提高城镇规划水平
创新规划理念。合理确定城镇性质、功能定位、发展目标、建设规模、空间结构、开发强度、开发边界和保护性空间,科学划定城市“三区四线”,合理布局市政基础设施,合理设定不同功能区土地开发利用的容积率、绿化率、地面渗透率等规范性要求。完善城市规划前期研究、规划编制、衔接协调、专家论证、公众参与、审查审批、实施管理、评估修编等工作程序,提高规划编制科学化、民主化水平。深化控制性详细规划编制,形成可操作的条文和导则,努力推进城市近期建设用地控制性详细规划全覆盖。加强对城市空间立体性、平面协调性、风貌整体性、文脉延续性等方面的规划与管控。结合城市老旧小区改造和棚户区改造,努力增加旧城区开敞空间、公共绿地,加大城市路网密度。降低城市开发强度,留住城市特有的地域环境、文化特色、建筑风格等“基因”。(住建厅)
依法科学编制城市规划。科学编制各类城市规划,提高城市规划的科学性、前瞻性,增强规划的权威性和严肃性。结合城市自然条件、资源承载力,科学合理确定城市规模、空间布局,合理设置城市相关配套设施。(住建厅)
全面开展县(旗)城规划编制。根据县(旗)城资源禀赋、特色优势,明确发展定位和目标,以高水平的城乡规划引领县(旗)城向各具特色的中心城市发展。以县(旗)城总体规划、控制性详细规划为基础,完善各类专项规划,加强县(旗)城总体城市设计工作,滚动制定县(旗)城近期建设规划和年度实施计划。(住建厅)
推动地下空间规划编制。全面完成地下管线普查工作并及时建立完善地下管线综合管理信息系统。按照“先规划、后建设”的原则,建立地下综合管廊建设项目储备制度,明确五年项目滚动规划和年度建设计划。重点推进大城市地下空间利用规划编制工作,为地下综合管廊的建设预留地下空间,促进地下空间与城市整体同步发展。完成全区城市和旗县城关镇地下综合管廊建设专项规划的编制工作。(住建厅)
着力推进村镇规划编制。保持优美的田园和草原风光、优秀的乡土文化、浓郁的民族风情,搞好国家和自治区村庄规划试点、美丽宜居示范村镇及传统村落的规划编制。到2020年,建制镇、乡、苏木、行政村规划覆盖率达到100%。(住建厅)
推进“多规合一”试点和推广。结合主体功能定位,加快推进“多规合一”试点,解决规划繁杂、各自为政、边界重叠、有法不依、缺乏衔接等问题,实现一个旗县市一本规划、一张蓝图,形成统一的旗县域空间规划管控体系。按照促进生态健康、生活宜居、生产便利的要求,优化各类用地规模、结构和布局,统筹协调生产、生活和生态空间,形成层级分明、功能清晰、协调有序的国土空间、城镇空间和生态空间开发利用格局。优先划定与生态、粮食、环境安全相关的空间作为发展底线,依托土地条件、水文走势,明确严格管制措施。(发改委)
第二节 构建城镇现代综合交通运输体系
优化城镇交通和路网结构。加强单元控规的编制,分梯级明确新建街区面积,推动发展开放便捷、尺度适宜、配套完善、邻里和谐的生活街区。新建住宅要推广街区制,原则上不再建设大面积封闭式住宅小区。创造条件逐步打开已建成的大面积住宅小区和单位大院,实现内部道路公共化,促进土地集约利用。树立“窄马路、密路网”的城市道路布局理念,建设城市快速路,完善主次干路,织密支路,打通断头路,构建完善的城市道路网系统。到2020年,城市人均市政道路面积达到22.5平方米。加快人流、物流密集区停车场建设。鼓励建设立体停车设施,逐步缓解停车难问题。加强小城镇对外交通路网规划,处理好过境交通问题。做好镇域公路网与市域公路的衔接协调工作,对道路的技术等级作出明确规范要求。结合地形、地质水文条件,充分考虑与临街建筑、街坊、已有大型公共建筑的出入要求,优化镇区道路网布置,预留好公交场站设施用地,在建设规模较小的城镇设立公交客运和公交站点。(住建厅、交通厅)
大力发展公共交通。树立公交优先理念,中心城市构建以公共交通为主体的城市机动化出行系统,建设综合交通枢纽,设立公共交通专用通道,发展以快速公共汽车为主的大容量地面公共交通系统。优化公共交通站点和线路设置,推动形成公共交通优先通行网络。优先发展公共交通,以提高公共交通分担率为突破口,缓解城市交通压力。到2020年基本实现100万人口以上大城市中心城区公共交通站点500米全覆盖、公共交通分担率达到30%以上,中小城市达到20%以上。(交通厅、住建厅)
加强城市综合交通枢纽建设。促进铁路、公路、民航与城市轨道交通、地面公共交通等多种交通方式的衔接,完善集疏运系统与配送系统,实现客运“零距离”换乘和货运无缝衔接。促进不同运输方式和城市内外交通之间的顺畅衔接、便捷换乘。加强大中城市集公路、铁路、民航、地铁和城镇道路于一体的综合运输枢纽的规划和建设。到2020年,实现高速公路连接50万左右人口城区,快(高)速铁路连接大部分盟市府驻地城区。(住建厅、发改委、交通厅)
完善城际立体交通网络。加快推进高速公路和国省干线项目建设,提高干线公路网络化程度。到2020年,呼和浩特市至盟市、重点口岸、重要出区通道实现高速公路联通。继续推进呼和浩特、包头、鄂尔多斯、巴彦淖尔、呼伦贝尔、通辽、赤峰、满洲里和二连浩特等国家公路运输枢纽客运站项目建设。稳步建设呼和浩特—北京、呼和浩特—准格尔—鄂尔多斯、乌兰浩特—白城等快速铁路,加快推进呼和浩特—银川、满洲里—齐齐哈尔、包头—西安、锡林浩特—张家口、巴彦浩特—银川等快(高)速铁路项目前期工作。改造扩能集宁—通辽、集宁—二连浩特、白音华—赤峰—锦州、锡林浩特—桑根达来—贲红等既有铁路,加快建设蒙西—华中、鄂尔多斯—曹妃甸、锡林郭勒—曹妃甸等通江达海货运通道,建成区内各主要城市对外快速通道、自治区东西快速连接通道以及集呼包鄂城际铁路网。加快呼和浩特、包头城市轨道交通建设,推动赤峰市城市轻轨建设。加快迁建呼和浩特机场,升级改扩建乌海、通辽、巴彦淖尔等机场,开展赤峰、海拉尔等机场迁建研究,构建通勤通用机场体系,推进通用航空多点覆盖。(交通厅、住建厅、发改委)
第三节 完善市政公用设施
加强水、电、气和污水、垃圾处理等设施建设。建设用水安全保障体系,加强城镇水源点保护,加快城镇供水设施改造和建设,建设一批应急水源工程,提高供水能力和供水质量,到2020年城镇公共供水普及率达到99%。建立完善自治区、盟市公共供水厂三级供水水质监测网络和预警体系。在呼和浩特、包头、巴彦淖尔等引黄城市推行分质供水。预留城市电力基础设施建设空间,加强城市配电网建设,协调布置各电压等级线路,大电网入地和整合高架工作力度,加快规划建设城市电动汽车充电网点。推进城镇污水处理设施建设,加强再生水、疏干水和劣质地下水的开发利用,到2020年城镇污水处理率达到90%,城镇污水再生水利用率达到40%。完善城镇防洪设施,提高建设标准,加大雨污分流改造力度。开展存量生活垃圾治理示范项目,推广生活垃圾分类收集处理,提高垃圾处理设施建设和运营管理水平。到2020年生活垃圾资源化率达到30%,医疗垃圾无害化处理率达到100%。加快城镇天然气管网、液化天然气站等设施建设,到2020年城镇燃气普及率达到90%,所有旗县均通天然气。加强集中供热设施升级改造,支持煤改气、煤改电、热电联产项目建设。(住建厅、环保厅、发改委)
推动城市综合管廊建设。坚持高标准设计和建设,避免低水平建设造成的重复投资。制定出台城市地下综合管廊建设实施方案,城市新区、各类园区、成片开发区域新建主干道路必须同步建设地下综合管廊,老城区要结合地铁建设、河道治理、道路整治、旧城更新、棚户区改造等,逐步推进地下综合管廊建设。凡建有地下综合管廊的区域,原则上各类管线必须全部入廊。全面推进包头市国家综合管廊建设试点,在呼和浩特、乌兰察布、鄂尔多斯、赤峰、临河、通辽、乌兰浩特、锡林浩特等城市中心城区因地制宜建设一批综合管廊项目,力争到2020年,全区建成200公里左右地下综合管廊并投入运营。(住建厅)
完善便民利民服务设施。优化社区生活设施布局,打造包括物流配送、便民超市、平价菜店、家庭服务中心等便捷生活服务圈。加强无障碍环境建设。合理布局建设城市停车场和立体车库,新建大中型商业设施配建货物装卸作业区和停车场,新建办公区和住宅小区配建地下停车场。推进城镇商业网点规划建设,配备商品交易市场、批发零售业、餐饮住宿业等必备的商业服务设施,明确市镇中心商圈和社区层面的网点布局,保障居民生活必需的商业服务业种类。继续推动公共图书馆、美术馆、文化馆(站)、博物馆、科技馆免费向社会开放。推动社区内公共设施向居民开放。合理规划建设广场、公园、步行道等公共活动空间,方便居民文体活动,促进居民交流。城市公园原则上要免费向居民开放。(住建厅、文化厅)

第四节 提高城镇公共服务水平
健全基本公共服务体系。适应城镇布局需要,统筹规划建设城镇学校、医院、文化、体育、市场、养老、治安、社区服务等设施,公共资源更多向中小城市和县域配置。优化学校布局和建设规模,推动“高中向城市集中、初中向城镇集中”,引导高等学校和职业院校在具备条件的中小城市布局、优质教育机构向中小城市延伸,推进城镇小区配套幼儿园建设工作。完善城镇社区卫生服务设施,健全与医院分工协作、双向转诊的城镇医疗服务体系,完善重大疾病防控、妇幼保健等公共卫生和计划生育服务网络。合理布局建设博物馆、图书馆、艺术馆、文化馆、影剧院等公共文化设施。加强就业社保、公共安全、社会福利、救助管理等服务设施建设。完善社会保险制度,促进和引导各类参保单位和符合条件的人员持续参保。整合城乡居民基本医疗保险制度,统一覆盖范围、统一筹资ld体育中国官方网站、统一保障待遇、统一医保目录、统一定点管理、统一基金管理。健全社会救助体系,完善社会救助管理服务机制,稳步推进最低生活保障城乡统筹,加强城镇“三无”供养人员、孤残人员、重点优抚对象等救助工作。建设以居家为基础、社区为依托、机构为补充的多层次养老服务体系,推动生活照料、康复护理、精神慰藉、紧急援助等服务全覆盖。(人社厅、民政厅、教育厅、卫计委)
改进公共服务提供方式。强化政府公共服务职责,增强公共财政保障能力,引入市场机制,实现公共服务供给主体和供给方式的多元化。政府直接供给城镇常住人口的基本生活保障、就业保障、医疗卫生保障和促进基本公共服务均等化等服务;适合事业单位提供的公共服务,由政府委托事业单位供给;适合企业提供的公共服务,以政府购买服务的方式供给。(人社厅、卫计委)
第五节 提高城镇治理水平
完善城镇治理结构。顺应城市社会结构变化新趋势,创新社会治理体制,统筹政府、社会、市民三大主体,加强党委领导,发挥政府主导作用,鼓励和支持社会各方面参与,实现政府治理和社会自我调节、居民自治良性互动。强化社区自治和服务功能,加快公共服务向社区延伸,整合人口、就业、社保、民政、卫生、文化以及综治、维稳、信访等管理职能和服务资源,推进社区工作人员专业化和职业化,依法民主管理社区公共事务和公益事业。大力推进“扩权强县”,依法赋予或行政委托试点镇县级经济社会管理权限。通过委托或直接交办等方式,分别将县级经济社会管理权限和公共服务事项下放到10万人口以上较大镇,细化下放权限内容、办理时限和责任主体,增强较大镇对经济社会事务的统筹协调能力。林区、垦区场部享有县一级经济社会管理权限、生产队享有乡一级经济社会管理权限。(公安厅、民政厅)
开展城市执法体制改革和改进城市管理工作。全面启动城市管理地方性法规修订工作。推进呼和浩特市、包头市城市执法体制改革和改进城市管理工作试点,通过匡定城市管理职责、综合设置城市管理执法机构、推进综合执法、制定权责清单、整合信息平台、改进执法方式、动员公众参与、健全法律法规等一系列改革创新举措,推进执法规范化和管理现代化。到2016年底,实现试点市县旗区政府城市管理领域的机构综合设置,执法体制基本理顺,城市管理标准体系基本形成,机构和队伍建设明显加强,保障机制初步建立,服务便民高效,人民群众满意度显著提升;到2018年试点地区初步形成现代城市治理体系,城市管理效能大幅提高。(住建厅、公安厅)
加强城镇综合防灾体系建设。受洪水、地质灾害威胁的城镇区、人口密集区和重点工程建设区等重点防治区域,在城镇建设中要科学评估选址,规避灾害风险。加强气象灾害预警系统和地质灾害防治工程建设,加快部门联动的灾情监测预警信息共享平台和区域预警系统建设。改造和加强地下管线工程建设,加强城市灾害应急场所建设。提高城市综合防灾和安全设施建设标准,加强设施运行管理。建立和完善城市生命通道系统,加强城市防灾避难场所建设。加强城市安全监管,建立专业化、职业化的应急救援队伍,提升社会治安综合治理水平。开展防灾抗灾知识宣传教育,提高市民防灾救灾意识。到2020年,所有市、区及旗县城关镇和有条件的建制镇达到相应等级城镇防灾标准,建成完善的城镇急救和应急系统。(人防办、公安厅、气象局、地震局、国土厅)
创新社会治理方式。健全新型社区管理和服务体制,充分发挥基础综合服务管理平台作用,深化居民自治,培育、发展、鼓励、支持社会组织参与社会治理,推动全社会形成文明礼让、遵规守序的良好风尚。加强城镇社会治安综合治理,促进社会和谐稳定。健全防灾处突工作机制,增强应对突发公共事件、公共环境事件、基础设施损害事件、重大自然和人为灾害能力。开展城市少数民族流动人口服务管理体系建设试点工作,推动城市民族工作健康有序发展。建立健全市、区(县)、街道(乡镇)、社会管理网络,科学划分网格单元,将城市管理、社会管理和公共服务事项纳入网格化管理。加强城市管理和服务体系智能化建设,促进大数据、物联网、云计算、“互联网+”等现代信息技术与城市管理服务融合。着力培育和推进行业协会、社会服务组织、兴趣和爱好组织、社会公益和慈善组织、社会工作组织等发展,提高公众对城镇管理的参与度。推进林区、垦区社会职能剥离工作,医院、消防、幼教、供电、供水、供热、广播电视、计生等社会职能由当地政府承担。完善城镇物业管理,到2020年,城市新建和旧住宅小区(大厦)物业管理覆盖面分别达到100%和50%。(住建厅、民政厅、人社厅)
第六节 构建多层次住房保障体系
健全城镇住房保障供应体系。加快已建公共租赁住房的入住分配,通过发放租赁补贴方式实施公共租赁住房保障,不再新建公共租赁住房。统筹解决低收入困难家庭、新就业职工等中低收入住房困难群体、外来务工人员的阶段性住房需求,进一步改善城镇人民群众的居住条件和生活环境。(住建厅、财政厅)
加大城市棚户区改造力度。推广包头市北梁模式,深入实施棚户区(危旧房)改造规划,统筹推进城镇棚户区(危旧房)、国有工矿棚户区、国有林场棚户区、国有垦区危旧房等各类棚户区及城中村改造,重点安排资源枯竭型城市、独立工矿区和三线企业集中地区棚户区改造。加快配套基础设施建设,逐步实施城镇旧住宅区综合整治,把城镇棚户区改造成为建筑质量优良、功能设施齐全、人居环境优美的新型社区。落实ld体育中国官方网站性金融支持棚改ld体育中国官方网站,争取国家开发银行、中国农业发展银行信贷资金。积极协调各银行业金融机构按照风险可控、商业可持续原则,创新金融产品,改善金融服务,支持棚户区改造。强化资金、土地等要素保障,推动政府购买棚改服务。积极推广特许经营等各种政府与社会资本合作(PPP)模式,鼓励多种所有制企业作为实施主体承接棚改任务。坚持把棚户区改造货币化安置作为房地产去库存的重要渠道,鼓励被征收人选择货币化安置方式,棚户区改造货币化安置比例累计达到50%以上。到2020年改造各类棚户区(危旧房和城中村)100万套,改善280万以上人口的居住条件。(住建厅、发改委)
加大对农牧民进城购房支持力度。对已经进城务工并建立稳定劳动关系的农牧民工,鼓励所在单位全面建立农牧民工参加住房公积金制度。鼓励其他进城务工农牧民以灵活就业人员、个体工商户、自由职业者身份等缴存住房公积金。允许进城农牧民以各项惠农(牧)补贴为抵押担保办理购房贷款,或由他人提供抵押担保办理购房贷款。积极探索扩大以农村牧区宅基地、承包地、草牧场、林权地等抵押或担保贷款试点范围。结合扶贫及扶贫搬迁、生态移民搬迁、危旧房屋改造等工程,有条件的地区可以给予货币化补偿,鼓励农牧民进城购房或租赁房屋。在自治区行政区域内,农牧民(包括其他购房者)购买商品住房(含二手房),本人、配偶及其双方父母、未成年子女,均可按当地户籍ld体育中国官方网站在购房所在城镇落户。(住建厅、公安厅)
第八章 促进城乡发展一体化
发挥城镇化对发展现代农牧业、促进农牧民增收、建设新农村新牧区的辐射带动作用用,推动城乡一体化发展,促进城乡要素平等交换和公共资源均衡配置。
第一节 完善统筹城乡发展体制机制
推进城乡规划一体化。打破城乡分割的规划体制,加强城镇规划与周边乡村规划在基础设施、公共设施、产业发展、生态环境等领域的衔接协调,形成城乡一体化的规划体系。推进村镇规划集中行动,科学编制乡镇、村规划,合理安排乡镇建设、村落分布、产业集聚、人口集居、农田保护、生态涵养等空间布局。(住建厅)
推进基础设施和公共服务一体化。大力推动城镇市政设施向农村牧区延伸、公共服务向农村牧区覆盖、城市文明向农村牧区辐射。重点推进大中城市与周边村镇基础设施连接,扩大城市基础设施覆盖范围,推动水电路气和公交等基础设施城乡联网共享。建立多元化投资机制,鼓励各种主体参与农村牧区基础设施建设。加快呼包鄂城市群公共服务一体化进程,推进区域中心城市公共服务网络向旗县以下延伸。推进城乡社会保障制度衔接,全面建成覆盖城乡居民、统一均衡的社会保障体系。(住建厅、发改委、交通厅、财政厅、人社厅)
统一城乡市场建设。加快建立城乡统一的人力资源市场,形成城乡劳动者平等就业、同工同酬制度。建立城乡统一的建设用地市场,保障农牧民公平分享土地增值收益。建立健全有利于科技人员下乡、科技成果转化、先进农牧业技术推广的激励和利益分享机制。完善农村牧区金融体系,推进农村信用合作社改革,支持股份制银行在中小城市和小城镇设立分支机构。发展村镇银行、贷款公司和农村资金互助社等新型农村金融机构,创新金融产品和服务,吸引人才、技术、资金等要素向农村牧区流动。统筹规划农产品流通网络布局,支持重要农产品集散地、优势农产品产地批发市场和以城市便民菜市场、生鲜超市、城乡集贸市场为主体的农产品零售市场建设。(人社厅、商务厅、工商局、农牧业厅)
第二节 扎实推进社会主义新农村新牧区建设
加强农村牧区基础设施和公共服务设施建设。深入实施兴边富民行动,加大对少数民族聚居区扶持力度,对“抵边居住”居民在住房和公用服务方面给予特殊扶持ld体育中国官方网站。实施农村牧区危旧房改造、农村牧区安全饮水、村村通电、村村通广播电视、嘎查村配备标准化卫生室、嘎查村建文化室、农村牧区常住人口养老医疗低保、校舍建设和安全改造工程,集中建成一批与小城镇功能形态匹配协调、路网相通、水电配套、电讯覆盖、美丽宜居的新农村新牧区示范嘎查村。(党委农牧办、住建厅、发改委、农牧业厅、人社厅)
推动苏木乡镇新社区建设。以村庄建设、环境整治和土地整治为突破口,加快美丽乡村建设。以户为基本单位,以生态牧场、休闲旅游牧户、牧民合作社、养殖大户为主要切入点,分户推进新牧区建设,不断改善牧区生产生活条件。加大嘎查村及周边生态环境整治力度,推进农村牧区生态农牧业、健康养生业和多形态旅游业发展。推进农村牧区社区建设试点工作。(农牧业厅、住建厅、发改委)
科学分类整治“空心村”。对经济较发达、建房农户较多的城镇近郊“空心村”,要以城镇为中心,有步骤地整体搬迁、连片发展,腾空的土地转为建设用地。对离城镇较远、经济基础一般的“空心村”,引导其向自然及经济社会条件相对优越的中心村庄归并,腾空的土地可复垦为耕地。对不具备归并条件、但可以填实的“空心村”,加强闲置农宅的拆迁、回收、流转、整合。对于已撂荒的旧村址,要合理开发,宜耕则耕,宜养则养,充分利用。(住建厅、国土厅)
大力发展农村牧区经济。以旗县级行政区为基础,以建制镇为支点,积极推进试点工作,搭建多层次、宽领域、广覆盖的农村牧区一二三产业融合发展服务平台,完善利益联结机制,促进农牧业产业链延伸,推进农牧业与旅游、教育、文化、健康养老等产业深度融合,大力发展农牧业新型业态。强化农牧民合作社和家庭农牧场基础作用,支持龙头企业引领示范,鼓励社会资本投入,培育多元化农牧业产业融合主体。加强粮油仓储物流设施建设,健全冷链物流体系,发展农产品低温仓储、分级包装、电子结算。促进农村牧区宽带网络和快递网络建设,加快农村牧区电子商务发展和“快递下乡”。支持适应农村牧区特点的电子商务服务平台、商品集散平台和物流中心建设,鼓励电子商务第三方交易平台渠道下沉,推进农畜产品进城、农牧业生产资料下乡。结合新型城镇化,积极推进扎兰屯市、巴林左旗、和林格尔县农牧民返乡创业试点工作,引导各类小城镇借力“互联网+”等现代商业手段,加快培育具有区域优势特色的返乡创业产业集群,引导返乡人员围绕龙头产业、龙头企业集群创业,共创农牧民合作社、家庭农场、林场等新型农业经营主体,发展设施农牧业、规模种养业、农畜产品加工流通业、休闲农业、林下经济和乡村旅游,探索可复制、可推广的实践经验。结合新型城镇化,按照“扶贫对象精准、项目安排精准、资金使用精准、措施到户精准、因村派人精准、脱贫成效精准”的要求,通过发展生产和转移就业、易地扶贫搬迁、生态补偿、发展教育和资助ld体育中国官方网站、ld体育中国官方网站保障兜底等途径,到2020年实现国家现行标准下农村牧区贫困人口全部脱贫。(党委农牧办、农牧业厅、扶贫办、人社厅、财政厅、民政厅、经信委)
第九章 创新新型城镇化体制机制
统筹推进人口管理、土地管理、财税金融、城镇住房、行政管理等重点领域和关键环节改革,形成有利于城镇化健康发展的制度环境,增强新型城镇化活力动力。
第一节 推进人口管理制度改革
建立城乡统一的户口登记制度。取消农(牧)业户口与非农(牧)业户口性质区分和由此衍生的其他户口类型,统一登记为居民户口。建立与统一城乡户口登记制度相适应的教育、卫生计生、就业、社保、住房、土地及人口统计制度。依法为无户口人员登记常住户口。简化户口迁移办理程序。(公安厅)
健全人口信息管理制度。建立健全实际居住人口登记制度,加强和完善人口统计调查,全面准确掌握人口规模、人员结构、地区分布等情况。建立和完善覆盖全区人口、以公民身份号码为唯一标识、以人口基础信息为基础的自治区级人口基础信息库,分类完善劳动就业、教育、收入、社保、房产、信用、卫生计生、税务、婚姻、民族等信息系统,逐步实现跨部门、跨地区信息整合和共享。(公安厅)
第二节 深化土地管理制度改革
建立城镇用地调控机制。坚持管住总量、控制增量、盘活存量的原则,满足城镇化合理用地需求,守住耕地红线。实行城镇建设用地增加规模与吸纳农牧业转移人口落户数量挂钩ld体育中国官方网站,新增建设用地指标分配充分考虑新增落户人口数量因素,向中小城市和重点城镇等城镇化重点地区倾斜。全面实行城镇建设用地增加与农村建设用地减少相挂钩的ld体育中国官方网站,扩大城乡建设用地增减挂钩规模和范围。严格控制新增城镇建设用地规模,严格执行城市用地分类与规划建设用地标准,实行增量供给与存量挖潜相结合的供地、用地ld体育中国官方网站,盘活利用现有城镇存量建设用地。严格界定公益性和经营性用地,扩大国有土地有偿使用范围,减少非公益性用地划拨,严格推行经营性土地使用权招拍挂出让制度。在国家、改造者、土地权利人之间合理分配“三旧”(旧城镇、旧厂房、旧村庄)改造的土地收益。在完善城乡用地增减挂钩试点工作的基础上,进一步推进工矿废弃地和废弃居民点复垦调整利用试点。鼓励城乡低效用地、未利用地开发利用,加大对城镇、乡村限制土地的整合利用,适时开展村庄整治。探索建立全区城乡统一、多级互联的建设用地定级估价体系和交易体系,切实提高城镇建设用地效率和集约化程度。(住建厅、国土厅、财政厅、环保厅)
推进土地权能和征地制度改革。赋予并依法保障农牧民对承包地、草场、宅基地完整权能,到2018年全面完成农村土地确权登记颁证工作。完善农村土地所有权、承包权、经营权“三权分置”办法。推进农村集体产权制度改革,建立农村产权流转交易市场,审慎开展承包土地经营权、农牧户住房财产权抵押、担保、转让试点。在符合规划和用途管制的前提下,允许农牧民和集体经济组织依法通过入股、出租、出让等多种方式实行与国有土地同等入市、同权同价。大力培育和发展城乡统一建设用地市场信息、交易代理、市场咨询、地价评估、土地登记代理、纠纷仲裁等服务机构。依法有序开展进城落户人口有偿退出土地承包权、宅基地使用权和集体收益分配权试点。深入推进农村土地征收、集体经营性建设用地入市、宅基地制度改革试点。(住建厅、国土厅、财政厅、农牧业厅)
第三节 创新城镇化资金保障机制
健全支持城镇化发展的财税体制。积极争取中央财政支持,加大自治区财政投入力度,健全财政引导资金集约化使用机制。按照事权与支出责任相适应的原则,合理确定自治区与市县在教育、基本医疗、社会保障、保障性住房等公共服务方面的事权,建立健全城镇基本公共服务支出分担机制。进一步理顺自治区以下财政分配关系,深入推进自治区直管县财政管理方式改革。按照中央统一部署,不断完善地方税体系,实施营业税改征增值税,稳步推进房产税等税制改革。对棚户区改造项目免征城市基础设施配套费等各种行政事业性收费和政府性基金。(住建厅、财政厅、国税局、地税局)
完善财政转移支付制度。加大自治区对市县一般性财政转移支付力度,进一步完善县级基本财力保障机制。建立自治区财政转移支付、建设资金与农牧业转移人口市民化挂钩机制,形成激励吸纳外来人口的长效机制。自治区设定的基础设施、公共服务设施、保障性住房等领域的投资补助标准,安排的重大公益性项目,充分考虑各地吸纳或迁出的人口规模。自治区各级财政加大对财政困难旗县、贫困农垦和林场棚户区改造及其相关配套设施建设资金的支持,重点支持资源枯竭型城市、独立工矿区和三线企业集中地区棚户区改造。(财政厅、住建厅、发改委)
加大金融机构对新型城镇化的支持力度。鼓励银行业金融机构在风险可控、商业可持续的前提下,对城镇建设提供中长期信贷支持,积极开展购买服务协议预期收益等担保创新类贷款业务。支持民间资本和外资参与城镇化建设,允许具备条件的民间资本依法发起设立中小型银行等金融机构,参与设立村镇银行等新型农村金融机构和小额贷款公司。引导ld体育中国官方网站性银行和各类商业金融机构创新金融产品和服务模式,加大对城镇基础设施、保障房和棚户区改造的信贷支持力度。纳入国家计划的棚户区改造项目,国家开发银行的贷款与项目资本金可在年度内同比例到位。探索利用市场化融资工具拓宽保障性住房融资渠道,吸引社会资金参与保障性住房建设。将城镇建设中符合条件的项目列入专项建设基金支持范围。支持符合条件的企业通过发行企业债券、公司债券、资产支持证券和项目收益票据等募集资金,用于城镇建设项目。鼓励公共基金、保险资金等参与自身具有稳定收益的城市基础设施项目建设和运营。(金融办、财政厅、住建厅、人民银行)
建立规范透明的政府融资机制。进一步规范各级政府投融资平台,支持符合条件的融资平台健康运转,适当加大政府债券发行规模,优化政府债券结构,利用信托、资产证券化、产权交易、融资租赁等方式,创新融资模式,拓宽融资渠道。规范管理各级政府债务,建立健全政府债务全口径统计、信息披露、信用评级和风险预警体系。(财政厅、金融办、发改委)
放宽城镇建设投资准入。鼓励、支持和引导社会资本,采取BT(建设—移交)、BOT(建设—运营—移交)、TOT(移交—运营—移交)、PPP(公私合营)、EPC(工程总承包)等模式,平等参与城镇公用设施领域开发、建设和运营,全面放开县城和小城镇市政设施建设和运营,加快城镇公共服务市场化改革步伐。鼓励有实力的科研设计单位、施工企业、制造企业与金融资本相结合,组建具备综合业务能力的企业集团或联合体,采用总承包等方式统筹组织实施城市建设相关项目。推进城镇非基本公共服务市场化改革,大力发展经营性社会服务业。(财政厅、金融办、住建厅、发改委)
第四节 开展新型城镇化试点示范
有序推进包头市、扎兰屯市、赤峰市元宝山区、准格尔旗、和林格尔县、宁城县八里罕镇、托克托县双河镇、呼伦贝尔市海拉尔区奋斗镇等国家和自治区新型城镇化综合试点,探索形成农牧业转移人口市民化成本分担机制、城镇化投融资机制,推进城镇行政管理体制创新,到2017年形成可复制可推广模式。在科尔沁左翼中旗、乌拉特中旗和鄂伦春旗大杨树镇开展民族聚居区新型城镇化试点,探索民族地区城镇化路径与经验。支持符合条件的地区申报国家创新城市、低碳城镇等试点。鼓励包头市、霍林郭勒市、乌海市海勃湾区进行产城融合示范区建设。支持鄂托克前旗继续开展城乡统筹综合配套改革试点工作。及时总结推广各地在完善人口服务管理机制、促进基本公共服务均等化、提高空间利用效率、加快“五化协同”、推进农村综合改革、创新社会治理等方面的成熟经验。(住建厅、发改委、国土厅)
第十章 强化规划实施保障
第一节 加强组织领导
加强推进新型城镇化工作的组织领导,保持组织机构的连续性和稳定性。在自治区城镇化领导小组的基础上,完善相关职能,健全新型城镇化工作领导机构及办事部门,负责城镇化的ld体育中国官方网站研究,协调指导、督促检查。建立城镇化跨区域协调推进机制,重点解决跨盟市、跨旗县(市、区)的基础设施、产业布局、公共服务、生态保护、环境治理、市场体系建设等一体化发展问题。各盟市要结合实际,制定新型城镇化实施方案,明确目标、任务、措施,精心组织、全力推进。适应新型城镇化建设需要,切实加强对干部的培训、教育和培养,努力建设一支懂专业、善管理、事业心强的高素质推进新型城镇化干部队伍。
第二节 强化规划实施
建立健全地方相关法规、标准体系。加强部门间ld体育中国官方网站制定和实施的协调配合,分解落实年度目标任务,明确责任和进度要求,将城镇化工作列入盟市厅局领导班子实绩考核范围,抓好督促落实。推动人口、土地、住房、生态环境、财政金融等方面ld体育中国官方网站和改革举措形成合力、落到实处。各级各类城乡规划、土地利用规划、环境保护规划、交通规划等进行修订时要加强与本规划的衔接协调。大力支持城镇规划、公共服务、基础设施建设、产业集群、环境整治、新农村新牧区建设等重点领域和重点工作。加强城乡基础设施统筹规划、建设资金统筹安排、重大项目统筹推进,为提高基本公共服务均等化水平、促进城乡发展一体化奠定坚实基础。
第三节 健全监测评估机制
由自治区统计局牵头,建立人口规模、人口流动、布局、公共服务、基础设施、生态环境等方面的统计监测指标体系,建立统计报表制度,规范统计口径和统计标准,由相关部门按年度报送自治区统计数据。加强城镇化进程的研究分析,适时发布城镇化发展报告,科学评价城镇化发展水平和推进质量。适时开展规划实施评估和专项监测,重点分析规划实施中存在的问题,提出相应的对策建议,推动规划顺利实施。
附件:《内蒙古自治区“十三五”新型城镇化规划》环境影响说明附件
是否“确认”跳转到登录页?